2019-2020学年人民版选修3 专题二 二 火山上的短暂稳定 学案
2019-2020学年人民版选修3 专题二 二 火山上的短暂稳定 学案第3页

  

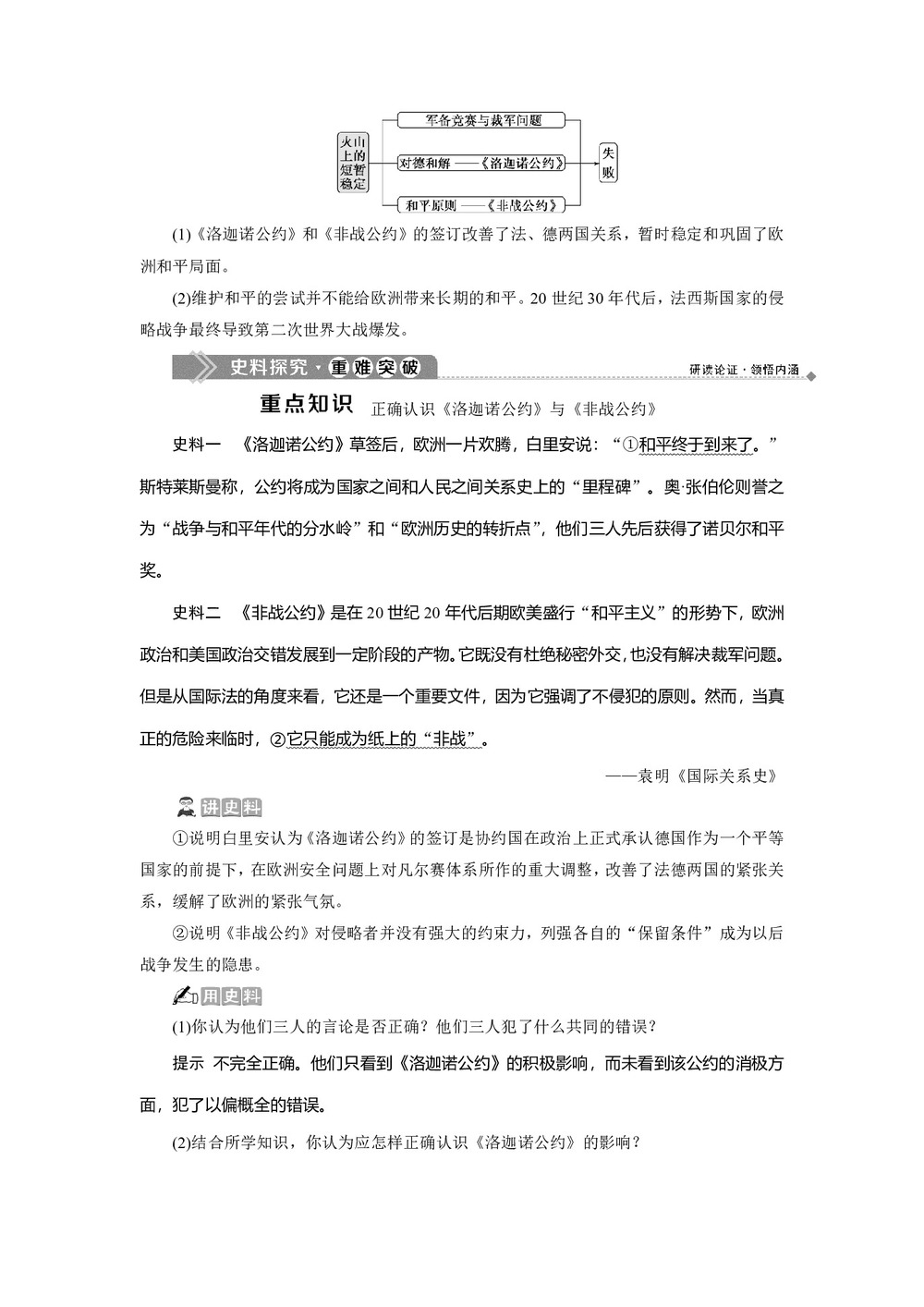
  (1)《洛迦诺公约》和《非战公约》的签订改善了法、德两国关系,暂时稳定和巩固了欧洲和平局面。

  (2)维护和平的尝试并不能给欧洲带来长期的和平。20世纪30年代后,法西斯国家的侵略战争最终导致第二次世界大战爆发。

   正确认识《洛迦诺公约》与《非战公约》

  史料一 《洛迦诺公约》草签后,欧洲一片欢腾,白里安说:"①和平终于到来了。"斯特莱斯曼称,公约将成为国家之间和人民之间关系史上的"里程碑"。奥·张伯伦则誉之为"战争与和平年代的分水岭"和"欧洲历史的转折点",他们三人先后获得了诺贝尔和平奖。

  史料二 《非战公约》是在20世纪20年代后期欧美盛行"和平主义"的形势下,欧洲政治和美国政治交错发展到一定阶段的产物。它既没有杜绝秘密外交,也没有解决裁军问题。但是从国际法的角度来看,它还是一个重要文件,因为它强调了不侵犯的原则。然而,当真正的危险来临时,②它只能成为纸上的"非战"。

  --袁明《国际关系史》

  

  ①说明白里安认为《洛迦诺公约》的签订是协约国在政治上正式承认德国作为一个平等国家的前提下,在欧洲安全问题上对凡尔赛体系所作的重大调整,改善了法德两国的紧张关系,缓解了欧洲的紧张气氛。

  ②说明《非战公约》对侵略者并没有强大的约束力,列强各自的"保留条件"成为以后战争发生的隐患。

  

  (1)你认为他们三人的言论是否正确?他们三人犯了什么共同的错误?

  提示 不完全正确。他们只看到《洛迦诺公约》的积极影响,而未看到该公约的消极方面,犯了以偏概全的错误。

  (2)结合所学知识,你认为应怎样正确认识《洛迦诺公约》的影响?

提示 积极影响:德国取得了与其他国家平等的地位,改善了德法等国的关系,有利