2019-2020学年人教版必修2 第1章 第1节 第3课时 分离定律的解题方法及应用 学案(1)
2019-2020学年人教版必修2 第1章  第1节  第3课时 分离定律的解题方法及应用 学案(1)第3页

  tt,则双亲遗传因子组成均为Tt。

  答案 C

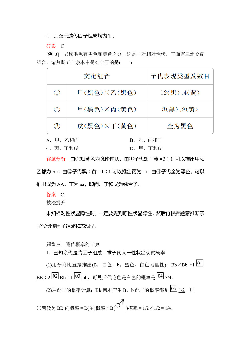
  [例3] 老鼠毛色有黑色和黄色之分,这是一对相对性状。下面有三组交配组合,请判断五个亲本中是纯合子的是(  )

  

  A.甲、乙和丙 B.乙、丙和丁

  C.丙、丁和戊 D.甲、丁和戊

  解题分析 由①知黄色为隐性性状。由①子代黑∶黄=3∶1可以推出甲和乙都为Aa;由②子代黑∶黄=1∶1可以推出丙为aa;由③子代全为黑色,可以推出戊为AA,丁为aa,即丙、丁和戊为纯合子。

  答案 C

  技法提升

  未知相对性状显隐性时,一定要先判断性状显隐性,然后再根据题意推断亲子代遗传因子组成和表现型。

  

  题型三 遗传概率的计算

  1.已知亲代遗传因子组成,求子代某一性状出现的概率

  (1)用分离比直接推出(B:白色,b:黑色,白色为显性):Bb×Bb→1\s\up4(01(01)BB∶2\s\up4(02(02)Bb∶1\s\up4(03(03)bb,可见后代毛色是白色的概率是\s\up4(04(04)3/4。

  (2)用配子的概率计算:Bb亲本产生B、b配子的概率都是\s\up4(05(05)1/2,则

①后代为BB的概率=B(♀)概率×B()概率=1/2×1/2=1/4。