2019-2020学年人教版必修2 第1章 第1节 第3课时 分离定律的解题方法及应用 学案(1)
2019-2020学年人教版必修2 第1章  第1节  第3课时 分离定律的解题方法及应用 学案(1)第2页

  B.③的子叶颜色与F1相同

  C.①和②都是黄色子叶、③是绿色子叶

  D.①和②都是绿色子叶、③是黄色子叶

  解题分析 根据孟德尔一对相对性状的遗传实验,图中F2中①②③的遗传因子组成分别是Yy、Yy、yy,故①②的子叶颜色为黄色,③的子叶颜色为绿色。

  答案 C

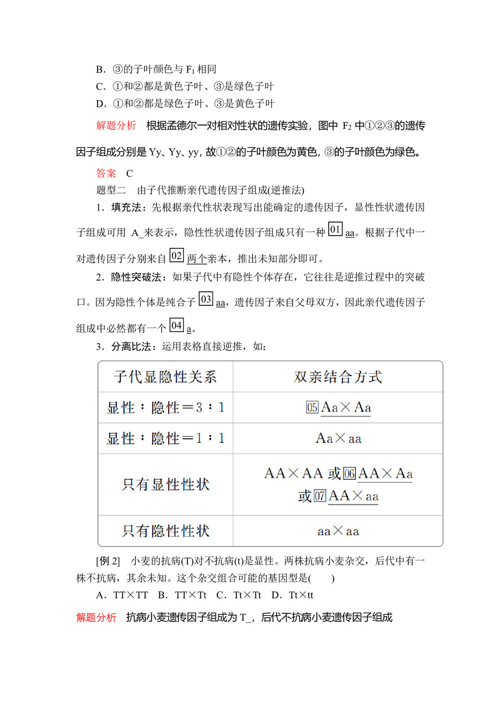
  题型二 由子代推断亲代遗传因子组成(逆推法)

  1.填充法:先根据亲代性状表现写出能确定的遗传因子,显性性状遗传因子组成可用A_来表示,隐性性状遗传因子组成只有一种\s\up4(01(01)aa。根据子代中一对遗传因子分别来自\s\up4(02(02)两个亲本,推出未知部分即可。

  2.隐性突破法:如果子代中有隐性个体存在,它往往是逆推过程中的突破口。因为隐性个体是纯合子\s\up4(03(03)aa,遗传因子来自父母双方,因此亲代遗传因子组成中必然都有一个\s\up4(04(04)a。

  3.分离比法:运用表格直接逆推,如:

  

  [例2] 小麦的抗病(T)对不抗病(t)是显性。两株抗病小麦杂交,后代中有一株不抗病,其余未知。这个杂交组合可能的基因型是(  )

  A.TT×TT B.TT×Tt C.Tt×Tt D.Tt×tt

解题分析 抗病小麦遗传因子组成为T_,后代不抗病小麦遗传因子组成