2019-2020学年度粤教版选修3-2 2.1认识交变电流 教案(3)
2019-2020学年度粤教版选修3-2 2.1认识交变电流 教案(3)第1页

《认识交变电流》教学设计

  

一、教学目标:

  1、知识与技能

  (1)理解交变电流的产生,区别交流和直流。

  (2)理解交变电流的产生原理,知道什么是中性面。

  (3)掌握交变电流的变化规律,会写出交变电流的瞬时值表达式,会用图象表示,理解峰值的含义。

  2、过程与方法

  (1)结合演示实验,体会交直流电的区别,采取由感性到理性,由定性到定量逐步深入的方法,导出交变电流的变化规律。

  (2)运用数学规律,研究解决物理问题。

  3、情感、态度与价值观

  (1)体现实验乐趣,进一步提高对新问题的观察、分析和推理能力。

  (2)通过对物理规律的定性、定量的推导,体验探究发现的乐趣,培养探究物理规律的能力。

二、教学重点:交变电流产生原理和变化规律,中性面,瞬时值,峰值。

三、教学难点:对交变电流产生原理的理解。

四、教学方法:讲授法、演示实验、小组讨论

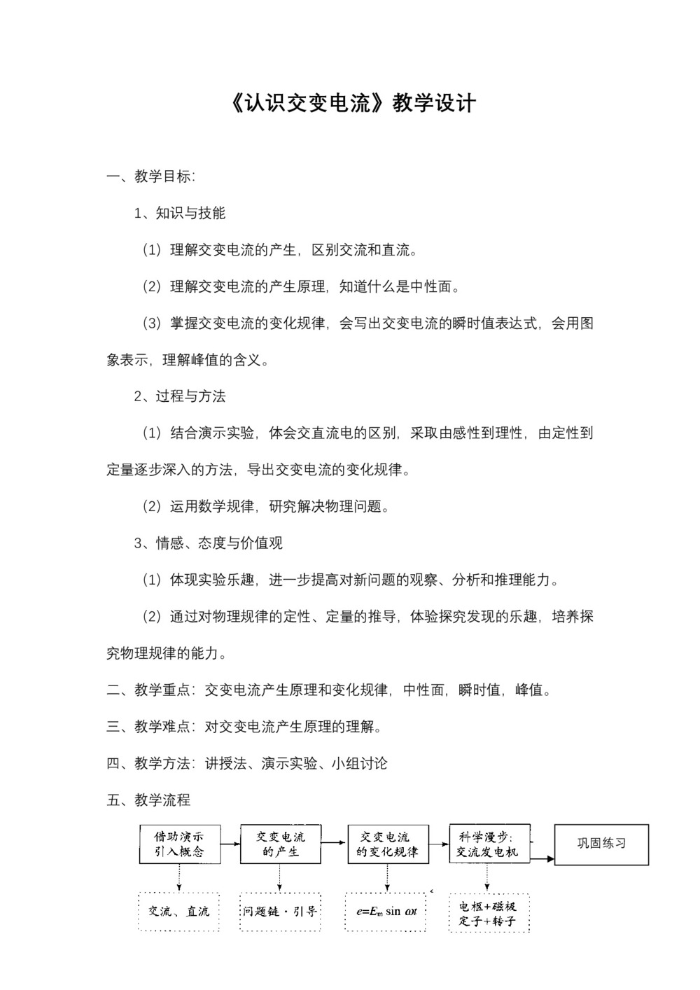
五、教学流程

  

  

  

  

  

  

六、教学过程

  (一)引入:介绍19世纪美国交直流大战,引入交流电。

  (直流电:爱迪生,交流电:尼古拉。特斯拉)

  演示实验:

  1、观察直流和交变电流的波形图

  实验电路如图所示。

  实验器材:示波器、滑动变阻器、电池(3V)、开关及导线。

  实验操作:

  ①X轴扫描置于"10~100 Hz"挡,调节扫描线成一直线并与横坐标轴重合。

  ②Y轴衰减置于×10挡,把"DC、AC"开关置于"DC"位置。

  ③闭合开关S,滑片P自N向M移动,要以看到扫描线为一直线且向上(如电池极性与图中相反则向下)移动。

④将图中的电池改为学生电源的交流输出,电压选择2 V或3 V,把"DC、AC"开关置于"AC"位置。调节滑片自N向M至适当位置,调节Y轴增益旋钮及X轴扫描频率微调旋钮,使屏幕出现1~2个周期的正弦波形。另外,也