2019-2020学年人民版选修3 专题四 二 美苏对峙——冷战局面的形成 学案
2019-2020学年人民版选修3 专题四 二 美苏对峙——冷战局面的形成 学案第2页

  了经济基础。

  三、北约和华约

  北约的建立

  (1)背景

  ①随着美苏冷战局面的形成,欧洲的国际政治格局发生重大变化。

  ②美国需要控制西欧,建立由自己主导的安全体系,以对付苏联。

  (2)成立:1949年4月,美、加、英等12国外长在华盛顿签订《北大西洋公约》。8月,北约正式成立。

  (3)性质:军事同盟性质的组织,是马歇尔计划在军事上的发展,是美国实现其全球战略的关键性一步。

  (4)影响:北约的建立使美国从军事上加强了对西欧的控制,建立起一道遏制苏联的屏障。

  华约的成立

  (1)背景:北约的成立尤其是联邦德国加入北约严重威

  胁了苏联及东欧国家的安全,苏联不得不采取针锋相对的措施。

  (2)成立:1955年苏联与东欧七国成立了华沙条约组织,总部在莫斯科。

  (3)影响

  ①它在反对以美国为首的西方扩张势力、维护世界和平方面起到了一定的积极作用。

  ②它的成立使苏联加强了对东欧各国的控制。

  北约、华约建立对世界格局的影响

  (1)使世界形成了以美国和苏联为首的两大军事集团长期对峙的局面。

  (2)在两极格局下,美苏展开了一系列争霸斗争,严重威胁了世界和平与各国的发展。

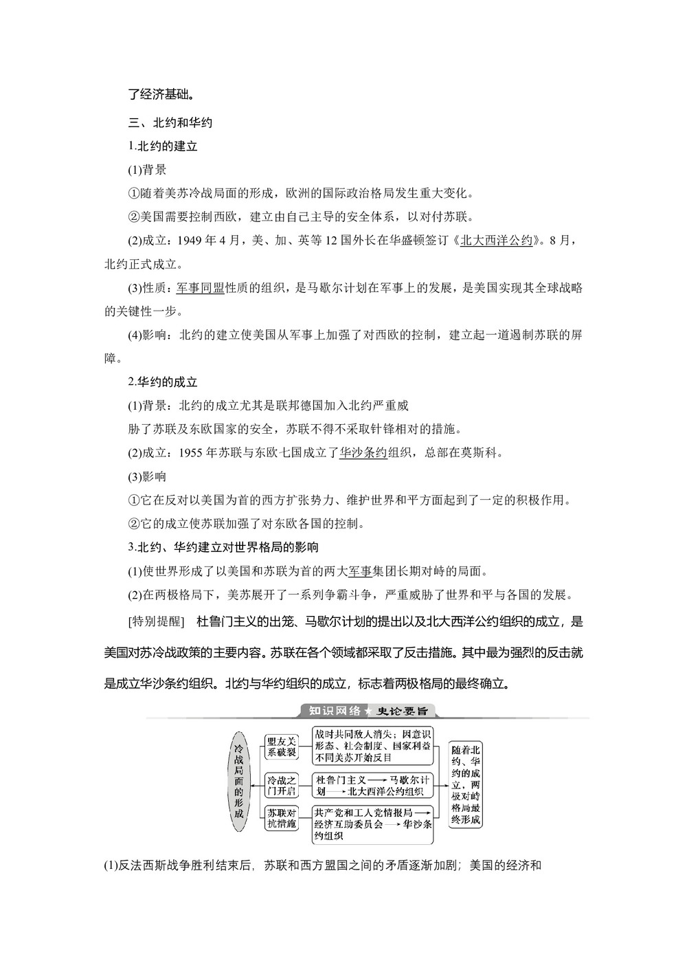
  [特别提醒] 杜鲁门主义的出笼、马歇尔计划的提出以及北大西洋公约组织的成立,是美国对苏冷战政策的主要内容。苏联在各个领域都采取了反击措施。其中最为强烈的反击就是成立华沙条约组织。北约与华约组织的成立,标志着两极格局的最终确立。

  

  

(1)反法西斯战争胜利结束后,苏联和西方盟国之间的矛盾逐渐加剧;美国的经济和