2019-2020学年人教版必修2 第六章 第五节 宇宙航行 第六节 经典力学的局限性 学案
2019-2020学年人教版必修2 第六章  第五节 宇宙航行  第六节 经典力学的局限性 学案第2页

  

  

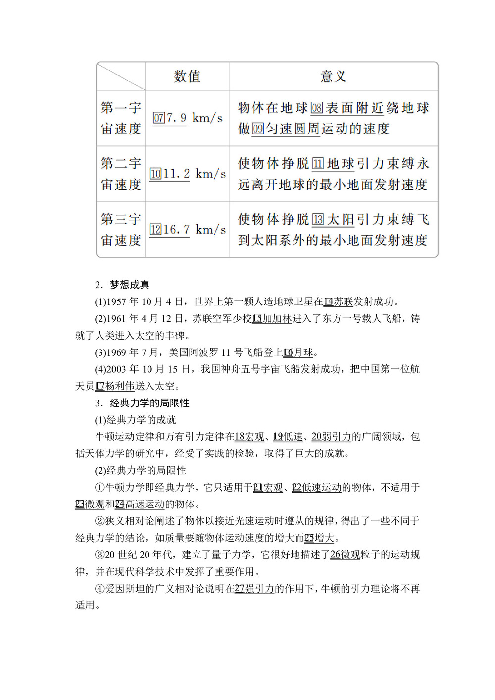
  2.梦想成真

  (1)1957年10月4日,世界上第一颗人造地球卫星在\s\up1(14(14)苏联发射成功。

  (2)1961年4月12日,苏联空军少校\s\up1(15(15)加加林进入了东方一号载人飞船,铸就了人类进入太空的丰碑。

  (3)1969年7月,美国阿波罗11号飞船登上\s\up1(16(16)月球。

  (4)2003年10月15日,我国神舟五号宇宙飞船发射成功,把中国第一位航天员\s\up1(17(17)杨利伟送入太空。

  3.经典力学的局限性

  (1)经典力学的成就

  牛顿运动定律和万有引力定律在\s\up1(18(18)宏观、\s\up1(19(19)低速、\s\up1(20(20)弱引力的广阔领域,包括天体力学的研究中,经受了实践的检验,取得了巨大的成就。

  (2)经典力学的局限性

  ①牛顿力学即经典力学,它只适用于\s\up1(21(21)宏观、\s\up1(22(22)低速运动的物体,不适用于\s\up1(23(23)微观和\s\up1(24(24)高速运动的物体。

  ②狭义相对论阐述了物体以接近光速运动时遵从的规律,得出了一些不同于经典力学的结论,如质量要随物体运动速度的增大而\s\up1(25(25)增大。

  ③20世纪20年代,建立了量子力学,它很好地描述了\s\up1(26(26)微观粒子的运动规律,并在现代科学技术中发挥了重要作用。

  ④爱因斯坦的广义相对论说明在\s\up1(27(27)强引力的作用下,牛顿的引力理论将不再适用。