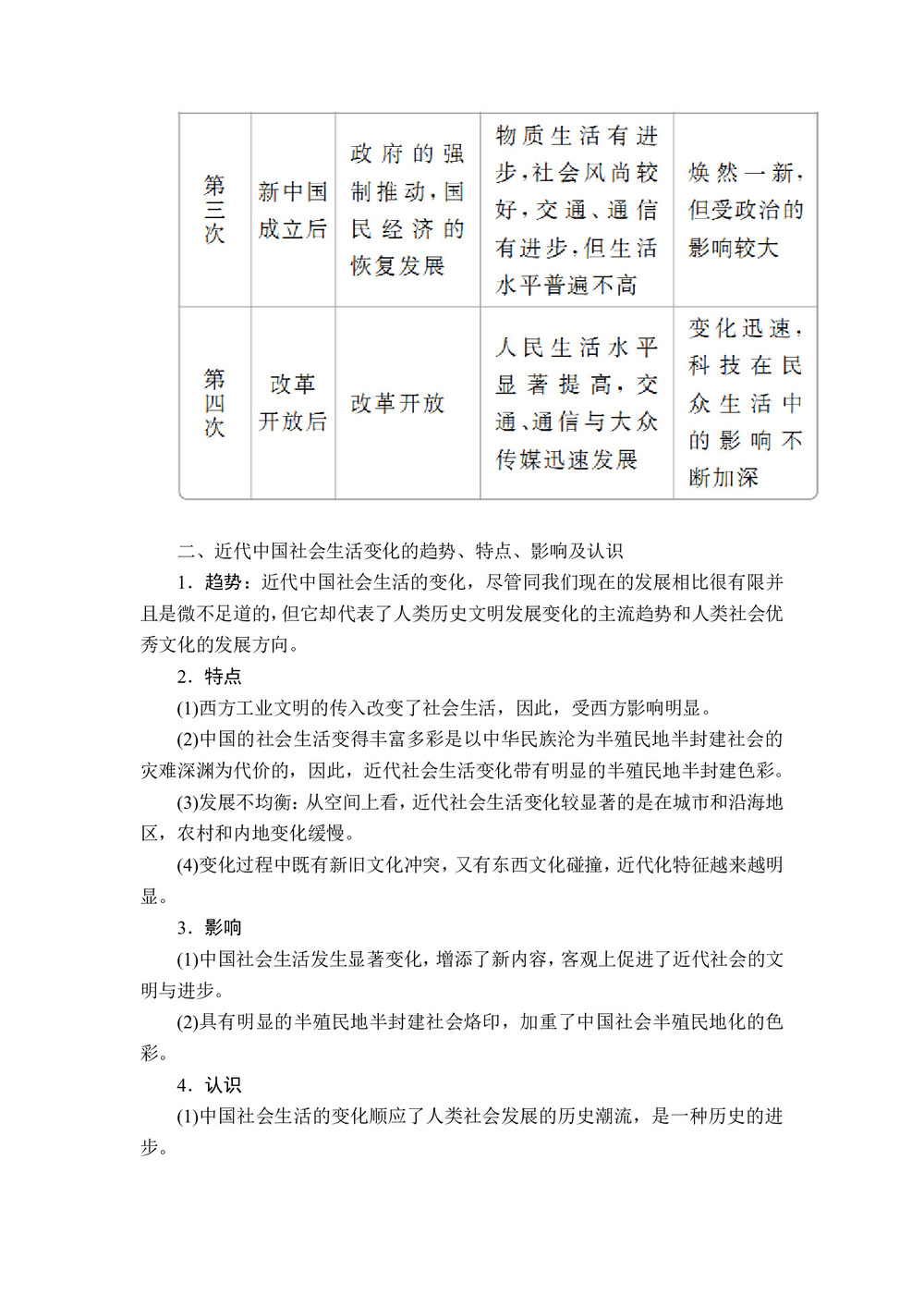
2019-2020学年人民版必修2 专题四 中国近现代社会生活的变迁 知识整合 学案
2019-2020学年人民版必修2 专题四 中国近现代社会生活的变迁 知识整合 学案第2页

  

  

  二、近代中国社会生活变化的趋势、特点、影响及认识

  1.趋势:近代中国社会生活的变化,尽管同我们现在的发展相比很有限并且是微不足道的,但它却代表了人类历史文明发展变化的主流趋势和人类社会优秀文化的发展方向。

  2.特点

  (1)西方工业文明的传入改变了社会生活,因此,受西方影响明显。

  (2)中国的社会生活变得丰富多彩是以中华民族沦为半殖民地半封建社会的灾难深渊为代价的,因此,近代社会生活变化带有明显的半殖民地半封建色彩。

  (3)发展不均衡:从空间上看,近代社会生活变化较显著的是在城市和沿海地区,农村和内地变化缓慢。

  (4)变化过程中既有新旧文化冲突,又有东西文化碰撞,近代化特征越来越明显。

  3.影响

  (1)中国社会生活发生显著变化,增添了新内容,客观上促进了近代社会的文明与进步。

  (2)具有明显的半殖民地半封建社会烙印,加重了中国社会半殖民地化的色彩。

  4.认识

  (1)中国社会生活的变化顺应了人类社会发展的历史潮流,是一种历史的进步。

(2)因受帝国主义和封建势力的影响、阻碍,近代社会生活变化特别是人