2018-2019学年人教版选修4 第2章第2节 影响化学反应速率的因素 学案
2018-2019学年人教版选修4 第2章第2节 影响化学反应速率的因素 学案第3页

例1 把下列4种X溶液,分别加入到4个盛有10 mL 2 mol·L-1盐酸的烧杯中,并加水稀释到50 mL,此时X与盐酸缓缓地进行反应,其中反应速率最大的是(  )

A.20 mL,3 mol·L-1 B.20 mL,2 mol·L-1

C.10 mL,4 mol·L-1 D.10 mL,2 mol·L-1

答案 A

解析 此题主要考查浓度对化学反应速率的影响,X溶液的浓度大小决定了反应速率的快慢。那么是否是C中4 mol·L-1的X与盐酸反应速率最快呢?此题很容易错选C选项,实际上应考虑加水稀释后溶液中X的浓度,同一体积的溶液中X的物质的量越大,浓度就越大,A中X的物质的量最大,故速率最大。

考点 影响化学反应速率的因素

题点 浓度对化学反应速率的影响

例2 一定温度下,反应N2(g)+O2(g) 2NO(g)在密闭容器中进行,下列措施不改变化学反应速率的是(  )

A.缩小体积使压强增大 B.恒容,充入N2

C.恒容,充入He D.恒压,充入He

答案 C

解析 C项,恒容,充入He,由于N2、O2、NO的浓度均不变,所以化学反应速率不改变。

特别提醒 压强是否影响化学反应速率,取决于是否影响反应物的浓度。如恒容下充入稀有气体,气体压强增大,但反应物浓度不变,故反应速率不变。恒压下充入稀有气体,气体压强不变,但体积增大,反应物浓度减小,反应速率减小。

考点 影响化学反应速率的因素

题点 压强对化学反应速率的影响

二、温度、催化剂对化学反应速率的影响

1.温度对化学反应速率的影响

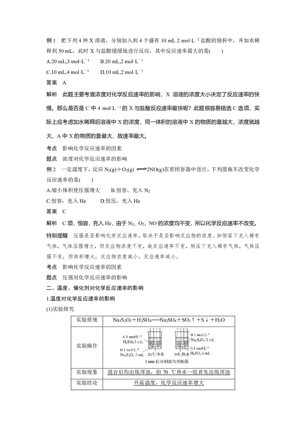
(1)实验探究

实验原理 Na2S2O3+H2SO4===Na2SO4+SO2↑+S↓+H2O 实验操作 实验现象 混合后均出现浑浊,但70 ℃热水一组首先出现浑浊 实验结论 升高温度,化学反应速率增大