2019-2020学年人教版高中地理必修3教案:1.1地理环境对区域发展的影响 教案3
2019-2020学年人教版高中地理必修3教案:1.1地理环境对区域发展的影响  教案3第3页

   教师讲解:(课件展示)同学们,对一个区域发展进行分析,我们该如何下手呢?一般来讲,首先我们必须要了解该区域的自然地理环境,分析其对人类的生产生活活动的影响,最后由两者共同影响一个区域的发展水平和方向。下面我们以长江三角洲和松嫩平原为例,分析这两个区域的地理环境差异对区域发展的影响。

   (课件展示)读图回答下列表格。

   学生活动:思考:长江三角洲和松嫩平原均是平原地区,且都位于我国的东部季风区,但区域发展水平和方向以及人类生产生活均有很大差异,为什么呢?(展示课件)读两地的《地理位置图》、《气候》、《矿产资源分布图》等图,找出两者自然地理环境的主要差异,并分析其产生的主要原因及其这些差异对人类生产生活有何影响?(学生回答,教师点评)。

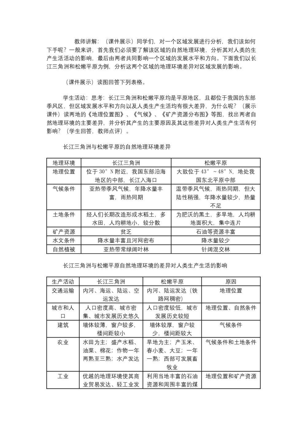
   长江三角洲与松嫩平原的自然地理环境差异

地理环境 长江三角洲 松嫩平原 地理位置 位于30°N附近,我国东部沿海地区的中部,长江入海口 大致位于43°~48°N,地处我国东北平原中部 气候条件 亚热带季风气候,年降水量丰富,雨热同期 温带季风气候,雨热同期,但大陆性稍强,年降水量较少,热量不足 土地条件 经人们长期改造形成水稻土,多水田,人均耕地小,较分散 为肥沃的黑土,多旱地,人均耕地面积大,集中连片 矿产资源 贫乏 石油等资源丰富 水文条件 降水量丰富且河网密布 降水量较少 自然植被 亚热带常绿阔叶林 针阔混交林    长江三角洲与松嫩平原自然地理环境的差异对人类生产生活的影响

生产活动 长江三角洲 松嫩平原 原因 交通运输 内河、海运、陆运、空运发达 内河、陆运发达(铁路网稠密) 地理位置 城市和人口 人口密度高、城市密集、城市发展历史悠久 人口密度较低,城市发展历史较短 地理位置、自然条件 建筑 墙体较薄,窗户较多,楼间距较小 墙体较厚,窗户较少,楼间距较大 气候条件 农业 水田为主;盛产水稻、油菜、棉花;作物一年两熟至三熟;水产发达 旱地为主;产玉米、春小麦、大豆;一年一熟;西部可发展畜牧业 气候条件和土地条件 工业 优越的地理环境使其商业贸易发达、轻工业发达;通过发达得海陆交通引进原料发展重工业,是我国最大综合性工业基地 利用当地丰富的石油资源和周围丰富的煤炭资源,发展重化工业,成为我国的重化工业基地。 地理位置和矿产资源