2019-2020学年鲁科版必修2 第3章 第1节 运动的合成与分解 学案(1)
2019-2020学年鲁科版必修2 第3章 第1节 运动的合成与分解 学案(1)第3页

  错误;根据平行四边形定则,知合速度可能比分速度大,可能比分速度小,可能与分速度相等,故选项C错误;如果是曲线运动,速度方向是轨迹的切线方向,位移方向从起点指向终点,故选项D错误.

  [答案] A

   命题视角2 合运动、分运动的计算

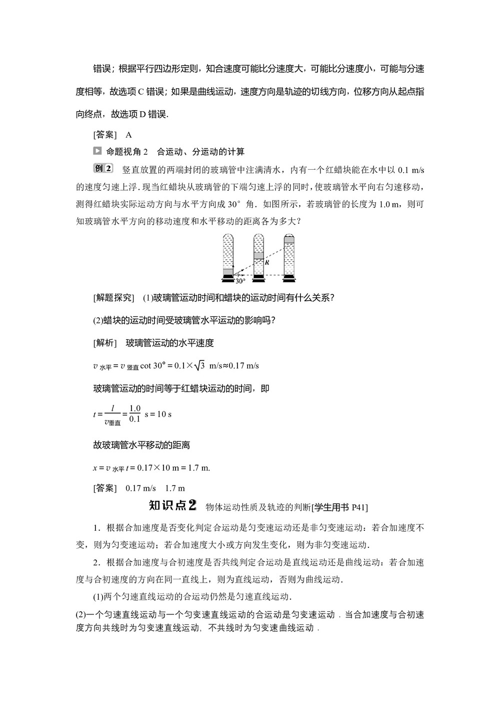
   竖直放置的两端封闭的玻璃管中注满清水,内有一个红蜡块能在水中以0.1 m/s的速度匀速上浮.现当红蜡块从玻璃管的下端匀速上浮的同时,使玻璃管水平向右匀速移动,测得红蜡块实际运动方向与水平方向成30°角.如图所示,若玻璃管的长度为1.0 m,则可知玻璃管水平方向的移动速度和水平移动的距离各为多大?

  

  [解题探究] (1)玻璃管运动时间和蜡块的运动时间有什么关系?

  (2)蜡块的运动时间受玻璃管水平运动的影响吗?

  [解析] 玻璃管运动的水平速度

  v水平=v竖直cot 30°=0.1× m/s≈0.17 m/s

  玻璃管运动的时间等于红蜡块运动的时间,即

  t== s=10 s

  故玻璃管水平移动的距离

  x=v水平t=0.17×10 m=1.7 m.

  [答案] 0.17 m/s 1.7 m

   物体运动性质及轨迹的判断[学生用书P41]

  1.根据合加速度是否变化判定合运动是匀变速运动还是非匀变速运动:若合加速度不变,则为匀变速运动;若合加速度大小或方向发生变化,则为非匀变速运动.

  2.根据合加速度与合初速度是否共线判定合运动是直线运动还是曲线运动:若合加速度与合初速度的方向在同一直线上,则为直线运动,否则为曲线运动.

  (1)两个匀速直线运动的合运动仍然是匀速直线运动.

(2)一个匀速直线运动与一个匀变速直线运动的合运动是匀变速运动.当合加速度与合初速度方向共线时为匀变速直线运动,不共线时为匀变速曲线运动.