2019-2020学年人民版必修2 专题四 第1课 物质生活和社会习俗的变迁 学案
2019-2020学年人民版必修2 专题四  第1课 物质生活和社会习俗的变迁 学案第2页

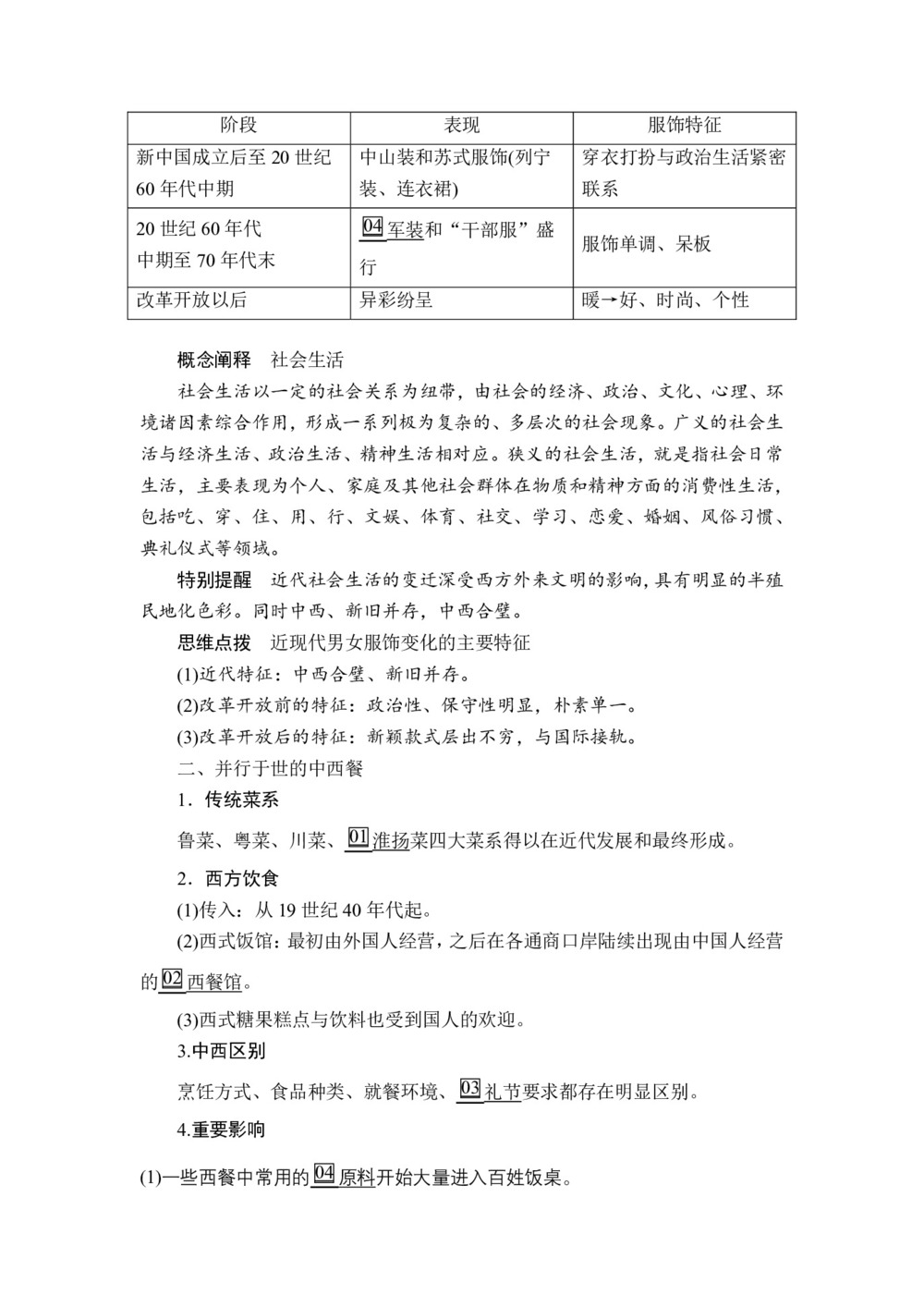
阶段 表现 服饰特征 新中国成立后至20世纪60年代中期 中山装和苏式服饰(列宁装、连衣裙) 穿衣打扮与政治生活紧密联系 20世纪60年代

中期至70年代末 \s\up3(04(04)军装和"干部服"盛行 服饰单调、呆板 改革开放以后 异彩纷呈 暖→好、时尚、个性   

  概念阐释 社会生活

  社会生活以一定的社会关系为纽带,由社会的经济、政治、文化、心理、环境诸因素综合作用,形成一系列极为复杂的、多层次的社会现象。广义的社会生活与经济生活、政治生活、精神生活相对应。狭义的社会生活,就是指社会日常生活,主要表现为个人、家庭及其他社会群体在物质和精神方面的消费性生活,包括吃、穿、住、用、行、文娱、体育、社交、学习、恋爱、婚姻、风俗习惯、典礼仪式等领域。

  特别提醒 近代社会生活的变迁深受西方外来文明的影响,具有明显的半殖民地化色彩。同时中西、新旧并存,中西合璧。

  思维点拨 近现代男女服饰变化的主要特征

  (1)近代特征:中西合璧、新旧并存。

  (2)改革开放前的特征:政治性、保守性明显,朴素单一。

  (3)改革开放后的特征:新颖款式层出不穷,与国际接轨。

  二、并行于世的中西餐

  1.传统菜系

  鲁菜、粤菜、川菜、\s\up3(01(01)淮扬菜四大菜系得以在近代发展和最终形成。

  2.西方饮食

  (1)传入:从19世纪40年代起。

  (2)西式饭馆:最初由外国人经营,之后在各通商口岸陆续出现由中国人经营的\s\up3(02(02)西餐馆。

  (3)西式糖果糕点与饮料也受到国人的欢迎。

  3.中西区别

  烹饪方式、食品种类、就餐环境、\s\up3(03(03)礼节要求都存在明显区别。

  4.重要影响

(1)一些西餐中常用的\s\up3(04(04)原料开始大量进入百姓饭桌。