2019-2020学年人民版选修3 专题六 二 追求共同发展 学案
2019-2020学年人民版选修3 专题六 二 追求共同发展 学案第2页

  (3)在人类跨入21世纪后,建立和平稳定、公正合理的国际政治经济新秩序已成为时代发展的要求和全世界人民的共同呼声。

  (4)中国倡导的和平共处五项原则,已成为建立国际新秩序的基本准则。

  现状:目前,世界依然处于国际旧秩序的统治之下,南北贫富差距还在继续扩大。发展中国家的任务依然非常艰巨。

  [特别提醒] 当前世界政治经济格局的基本特点是:国际形势的基本态势是总体缓和、局部动荡,和平与发展仍然是当今世界的主题;世界多极化与经济全球化的趋势不可阻挡。

  三、为了世界的共同繁荣

  世界和平与发展的不利因素

  (1)世界各国经济发展极不平衡。

  (2)发展中国家经济的恶化,给整个世界经济的发展造成动荡,并可能威胁世界和平与安全。

  和平与发展的关系

  (1)和平与发展相辅相成

  ①世界和平是各国共同发展的前提条件,是发展的重要保证。

  ②而各国的共同发展则是保持世界和平的重要基础,发展促进了全球的和平。

  (2)和平与发展是当今世界的两大主题,也是当今世界形势发展的总趋势,在和平稳定中谋求发展已成为当今世界的头等大事。

  [特别提醒] 正如世界政治多极化和经济全球化的趋势不可阻挡一样,和平与发展的潮流也是不可阻挡的。而且这两个趋势是互相促进的。政治多极化与经济全球化推动了世界的和平与发展,反过来,世界的和平与发展又促进了政治多极化和经济全球化进程。

  

  

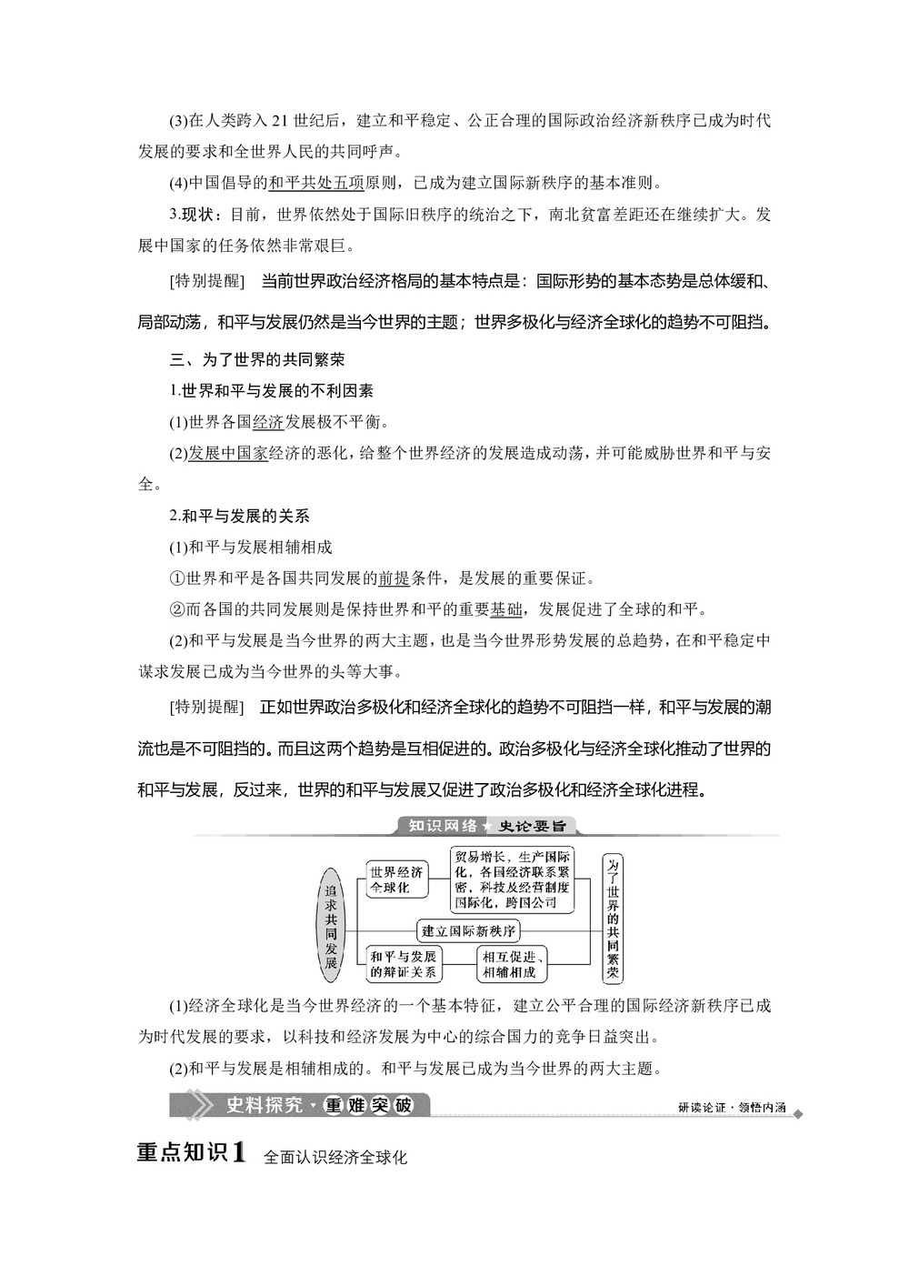
  (1)经济全球化是当今世界经济的一个基本特征,建立公平合理的国际经济新秩序已成为时代发展的要求,以科技和经济发展为中心的综合国力的竞争日益突出。

  (2)和平与发展是相辅相成的。和平与发展已成为当今世界的两大主题。

  

 全面认识经济全球化