2019-2020学年鲁科版必修2 第3章第2节第1课时 石油的炼制 乙烯 学案
2019-2020学年鲁科版必修2 第3章第2节第1课时 石油的炼制 乙烯 学案第3页

  C10H22、C14H28 组成的液态混合物可以用分馏法进行分离。C14H30催化剂△C8H16+C6H14、C14H30催化剂△C7H16+C7H14 都符合石油裂化原理和质量守恒定律。

  [答案] B

  

  (1)写出分馏装置中所需玻璃仪器的名称。

  (2)在分馏操作过程中,先后得到不同馏分的沸点有何特点?

  答案:(1)酒精灯、蒸馏烧瓶、温度计、冷凝管、牛角管、锥形瓶。

  (2)先后所得馏分的沸点逐渐升高。

  

   石油的组成和分馏

  1.下列说法正确的是(  )

  A.石油是由各种烷烃组成的混合物

  B.石油具有固定的熔点,但没有固定的沸点

  C.石油主要含有C、H元素

  D.石油和食用油都可以食用

  解析:选C。石油主要含烷烃、环烷烃和芳香烃等,是各种烃的混合物,没有固定的熔、沸点,所以A、B错误;组成石油的主要元素是碳和氢,平均来说,碳元素、氢元素在石油中的质量分数之和可达97%~98%,所以C正确;石油是各种烃的混合物,不能食用,所以D错误。

  2.石油经过分馏提取汽油、煤油、柴油所剩余的固态与液态烃的混合物又叫做重油,其所含分子的碳原子数在20以上,黏度高,难挥发。工业上对重油进行分馏具有重要意义。下列对重油进行分馏的措施正确的是(  )

  A.加压、高温加热,冷凝

  B.减压、低温加热,冷凝

  C.加入催化剂低温加热,冷凝

  D.加入催化剂高温加热,冷凝

  解析:选B。重油难挥发,加压会升高重油组成成分的沸点,减压会降低重油组成成分的沸点;重油组成成分相对分子质量大,高温加热会使其炭化结焦;重油分馏属于物质变化中的物理变化,而催化剂是能够改变化学反应速率的物质,对物理变化无效。综合上述可知,对重油进行分馏的措施应是减压、低温加热,冷凝。

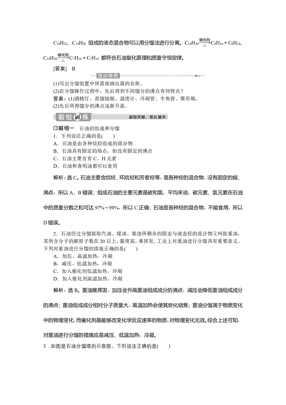
3.如图是石油分馏塔的示意图。下列说法正确的是(  )