2018-2019学年北师大版必修三 生活中的概率 学案
2018-2019学年北师大版必修三     生活中的概率  学案第3页

因此,前7个病人没有治愈是有可能的,而对后3个病人而言,其结果仍是随机的,即有可能治愈,也有可能不能治愈.

题型二 概率的应用

【例2】 山东某家具厂为游泳比赛场馆生产观众座椅,质检人员对该厂所生产的2 500套座椅进行抽检,共抽检了100套,发现有5套次品,估计该厂所生产的2 500套座椅中大约有多少套次品?

解 设有n套次品,由概率的统计定义可知≈,解得n≈125.

所以该厂所生产的2 500套座椅中大约有125套次品.

规律方法 1.由于概率反映了随机事件发生的可能性的大小,概率是频率的近似值与稳定值,所以可以用样本出现的频率近似地估计总体中该结果出现的概率.

2.实际生活与生产中常常用随机事件发生的概率来估计某个生物种群中个别生物种类的数量、某批次的产品中不合格产品的数量等.

【训练2】 某中学为了了解初中部学生的某项行为规范的养成情况,在校门口按系统抽样的方法:每2分钟随机抽取一名学生,登记佩带胸卡的学生的名字.结果在150名学生中有60名佩带胸卡.第二次检查,调查了初中部的所有学生,有500名学生佩带胸卡.据此估计该中学初中部共有多少名学生.

解 设初中部有n名学生,依题意得=,解得n=1 250.∴该中学初中部共有学生大约1 250名.

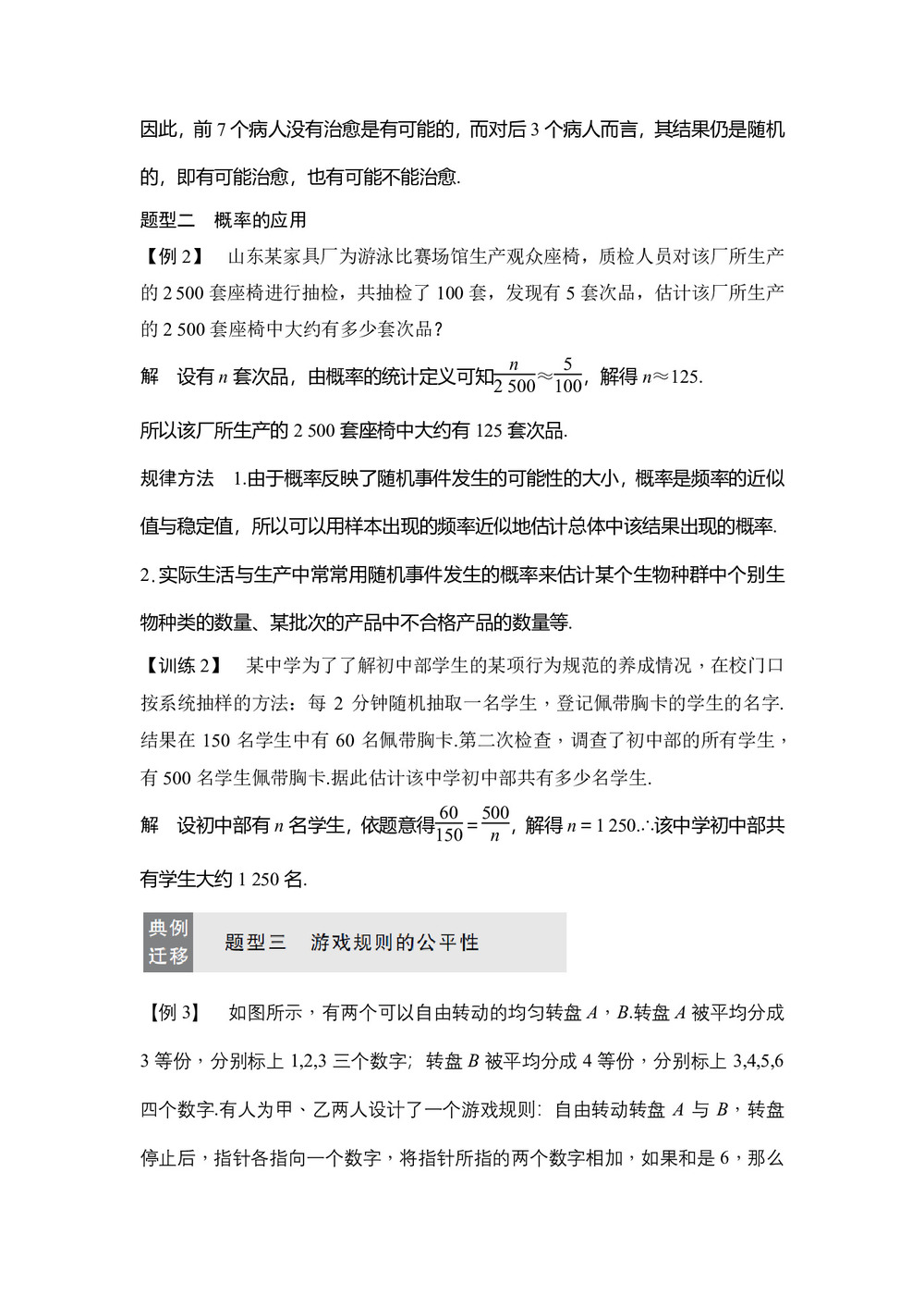
【例3】 如图所示,有两个可以自由转动的均匀转盘A,B.转盘A被平均分成3等份,分别标上1,2,3三个数字;转盘B被平均分成4等份,分别标上3,4,5,6四个数字.有人为甲、乙两人设计了一个游戏规则:自由转动转盘A与B,转盘停止后,指针各指向一个数字,将指针所指的两个数字相加,如果和是6,那么甲获胜,否则乙获胜.你认为这样的游戏规则公平吗?如果公平,请说明理由