2019-2020学年度鲁科版选修3-2 5.3大显身手的传感器 教案(6)
2019-2020学年度鲁科版选修3-2 5.3大显身手的传感器 教案(6)第2页

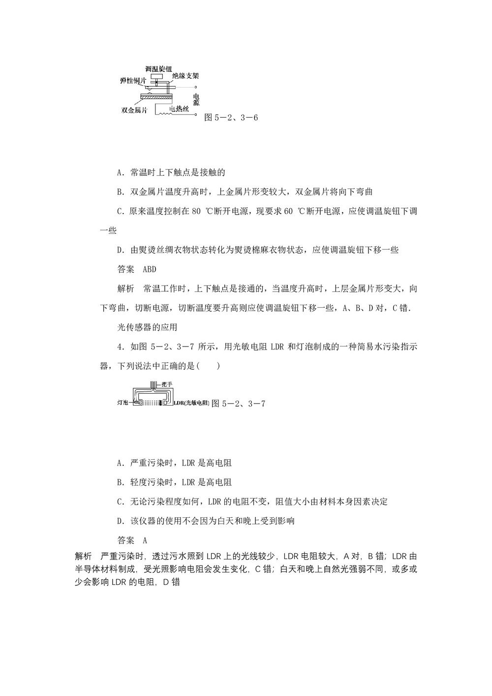
  图5-2、3-6

  

  

  A.常温时上下触点是接触的

  B.双金属片温度升高时,上金属片形变较大,双金属片将向下弯曲

  C.原来温度控制在80 ℃断开电源,现要求60 ℃断开电源,应使调温旋钮下调一些

  D.由熨烫丝绸衣物状态转化为熨烫棉麻衣物状态,应使调温旋钮下移一些

  答案 ABD

  解析 常温工作时,上下触点是接通的,当温度升高时,上层金属片形变大,向下弯曲,切断电源,切断温度要升高则应使调温旋钮下移一些,A、B、D对,C错.

  光传感器的应用

  4.如图5-2、3-7所示,用光敏电阻LDR和灯泡制成的一种简易水污染指示器,下列说法中正确的是(  )

  图5-2、3-7

  

  

  A.严重污染时,LDR是高电阻

  B.轻度污染时,LDR是高电阻

  C.无论污染程度如何,LDR的电阻不变,阻值大小由材料本身因素决定

  D.该仪器的使用不会因为白天和晚上受到影响

  答案 A

解析 严重污染时,透过污水照到LDR上的光线较少,LDR电阻较大,A对,B错;LDR由半导体材料制成,受光照影响电阻会发生变化,C错;白天和晚上自然光强弱不同,或多或少会影响LDR的电阻,D错