2019-2020学年度人教版选修3-3 9.3饱和汽与饱和汽压 教案(7)
2019-2020学年度人教版选修3-3 9.3饱和汽与饱和汽压 教案(7)第1页

第三节 饱和汽与饱和汽压

一、教学目标

1、知道汽化概念及其两种方式.

2、知道饱和汽与饱和汽压。

3、知道绝对湿度的概念。

4、了解湿度计。

5、体验人对温度的感受,尝试用所学知识解释有关现象。

二、教学重点与难点

饱和汽与饱和汽压的概念及理解是本节的重点也是难点,绝对湿度与相对湿度的理解是本节的难点。

三、教学方法与建议

阅读理解法、分析归纳法、比较法

四、学情分析

本节课首先向学生介绍蒸发与沸腾这一组概念,目的是为下面讨论水蒸气的未饱和与饱和。因学生对这个知识点比较熟悉,所以学习起来没有什么难度。在绝对湿度和相对湿度这两个概念上,对大部分学生而言,可能难度不大,但在这两个概念的理解上,如绝对湿度和相对湿度的大小对人体的影响,可能有些学生理解上存在一定的困难。

五、教学过程

(一)蒸发与沸腾

以下内容由教师引导学生归纳完成。

1、汽化:物质从液态变成气态的过程。

2、蒸发:发生在液体表面,即液体分子由液体表面跑出去的过程。

  影响蒸发的因素:

  表面积、 温度、 通风、 液面气压高低。

说明:蒸发可使液体降温

3、沸腾:在一定大气压下,加热液体到某一温度时,在液体表面和内部同时发生的剧烈的汽化现象,相应的温度叫沸点。

注:沸点与液面上方气体的压强有关。

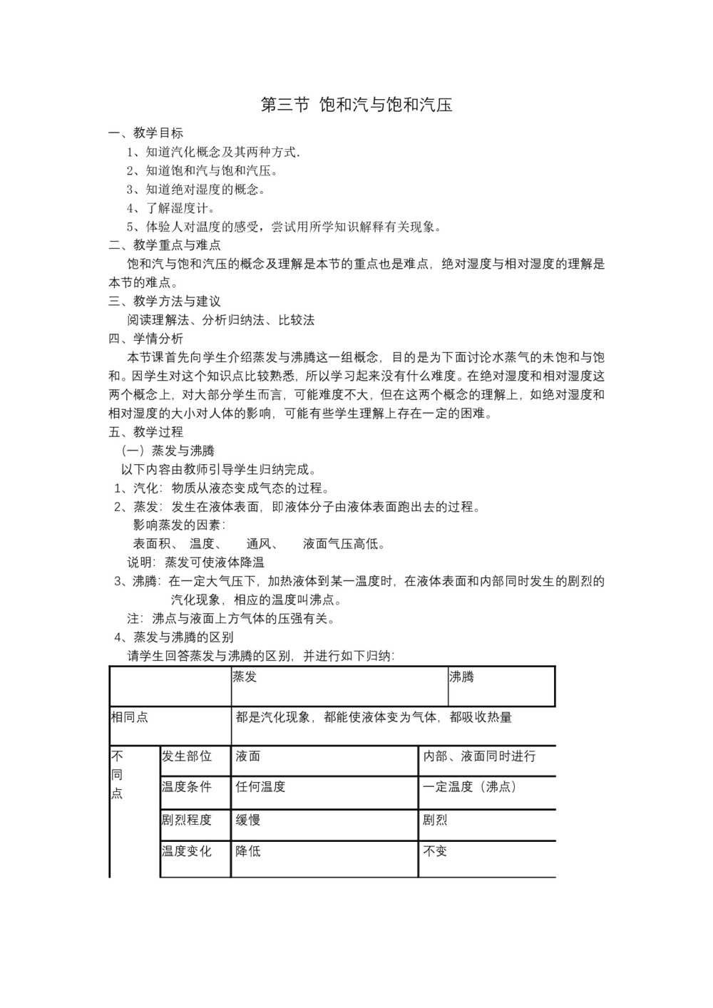
4、蒸发与沸腾的区别

请学生回答蒸发与沸腾的区别,并进行如下归纳:

蒸发 沸腾 相同点 都是汽化现象,都能使液体变为气体,都吸收热量

点 发生部位 液面 内部、液面同时进行 温度条件 任何温度 一定温度(沸点) 剧烈程度 缓慢 剧烈 温度变化 降低 不变