2019-2020学年人教版必修1 第11课 太平天国运动 学案
2019-2020学年人教版必修1 第11课 太平天国运动 学案第2页

  想和农民平均主义结合起来,既包含宗教迷信思想,也兼具农民革命精神,把清王朝比作"阎罗妖",更容易发动群众。拜上帝教成为太平天国运动前期的组织和理论基础。

  3.兴起

  (1)起义:\s\up4(3(3)1851年1月,洪秀全集合拜上帝教群众在广西桂平县\s\up4(4(4)金田村起义,建号太平天国。

  (2)建制:攻克永安,整顿建制,分封诸王,初步建立政权。

  (3)定都:1853年改南京为\s\up4(5(5)天京,定为国都,与清廷对峙。颁布《天朝田亩制度》。

  4.全盛

  (1)北伐:打到\s\up4(6(6)天津郊区,震动京师,因孤军深入,最终失败。

  (2)西征:夺取安徽、湖北重镇,挺进湖南、江西。太平军夺取清朝的半壁江山,太平天国进入\s\up4(7(7)全盛时期。

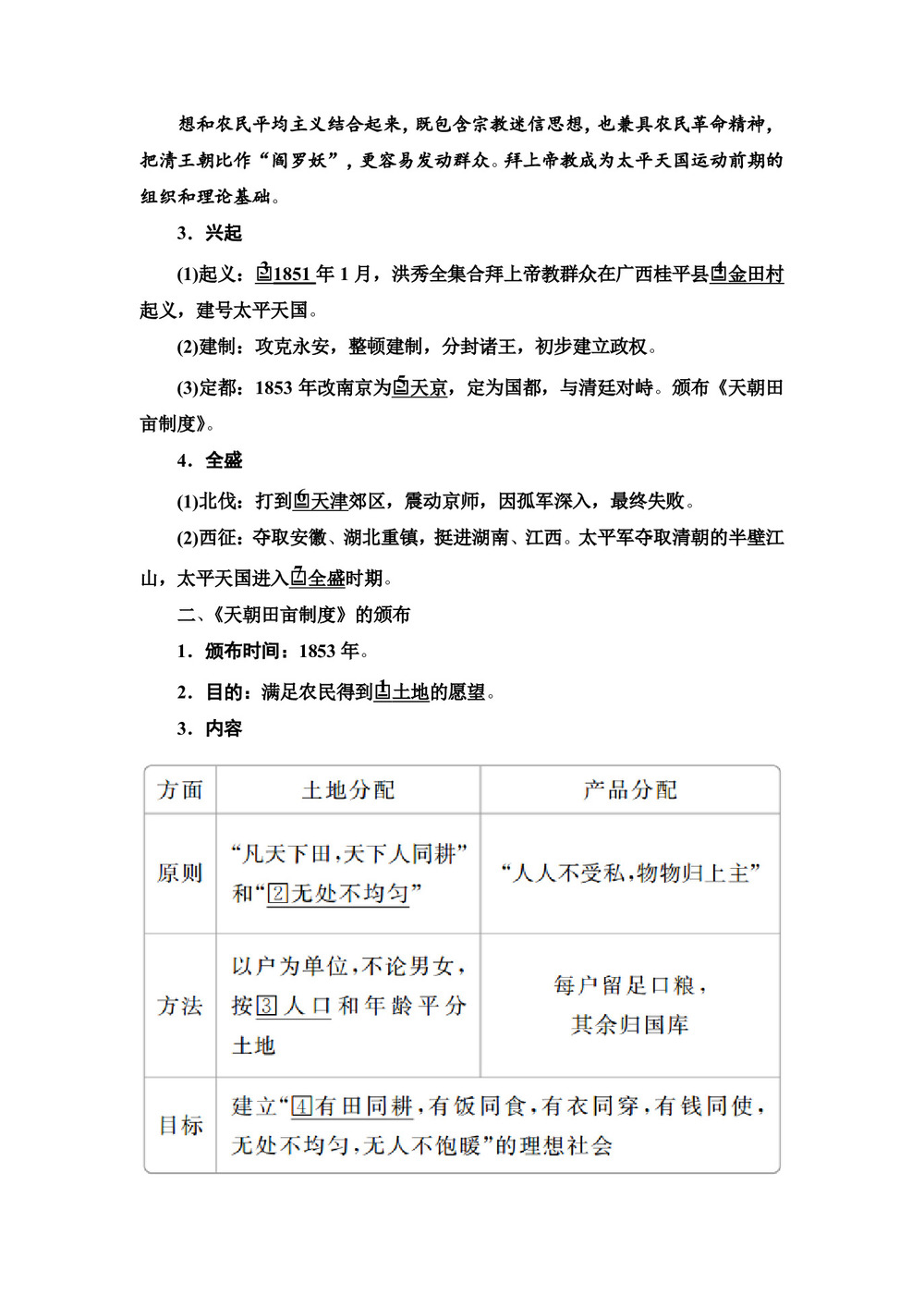
  二、《天朝田亩制度》的颁布

  1.颁布时间:1853年。

  2.目的:满足农民得到\s\up4(1(1)土地的愿望。

  3.内容