事决战。普法战争是普鲁士为了统一德国并与法国争夺欧洲大陆霸权而引发的战争。对普鲁士来讲,具有统一和争霸两重含义,而对于法国而言,则是争霸与维持国家领土现状的双重性质。
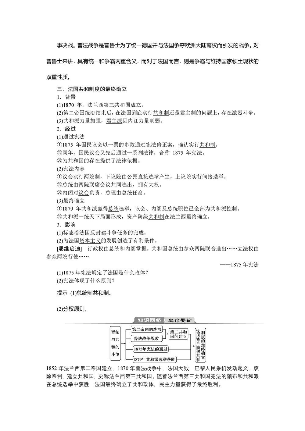
三、法国共和制度的最终确立
1.背景
(1)1870 年,法兰西第三共和国成立。
(2)第二帝国统治结束后,在法国到底实行共和制还是君主制的问题上,存在激烈斗争。
(3)共和派力量加强,君主派因内讧力量削弱。
2.经过
(1)通过宪法
①1875 年国民议会以一票的多数通过宪法修正案,确认实行共和制。
②同年,国民议会又先后通过一系列法律,合称 1875 年宪法。
③为共和国的存在提供了法律依据。
(2)宪法内容
①议会实行两院制,下议院由公民直接选举产生,上议院实行间接选举。
②总统由两院联席会议共同选出,拥有大权。
③内阁对议会负责,总理由总统任命。
(3)最终确立
①1879 年共和派赢得总统选举,议会、内阁及总统职位已全部为共和派控制。
②共和派一统天下局面形成,资产阶级共和制在法兰西最终确立。
3.影响
(1)标志着法国反封建斗争任务的完成。
(2)为法国资本主义的发展创造了有利条件。
[思维启迪] 行政权由总统和内阁掌握。共和国总统由参众两院联合选出......立法权由参众两院行使......
--1875年宪法
(1)1875年宪法规定了法国是什么政体?
(2)宪法体现了什么原则?
提示 (1)总统制共和制。
(2)分权原则。
1852年法兰西第二帝国建立,1870年普法战争中,法国大败,巴黎人民乘机发动起义,废除帝制,建立共和国,史称法兰西第三共和国。随着法兰西第三共和国宪法的颁布和共和派在总统选举中获胜,法国最终确立了共和政体,民主力量获得了最终胜利。
