2019-2020学年人教版选修二 第五单元第2课 拿破仑帝国的建立与封建制度的复辟 学案(1)
2019-2020学年人教版选修二 第五单元第2课 拿破仑帝国的建立与封建制度的复辟 学案(1)第3页

  3.法兰西第二共和国的建立

  (1)1848 年二月革命胜利后,新成立的临时政府宣布实行共和政体,史称法兰西第二共和国。

  (2)资产阶级共和派通过了第二共和国宪法。

  [特别提醒] 正确看待七月王朝的统治:一方面结束了封建地主阶级的统治,推动了资产阶级民主的发展;另一方面,以财产限制民主权的扩大,体现的是少数大资产阶级的民主。

  

  

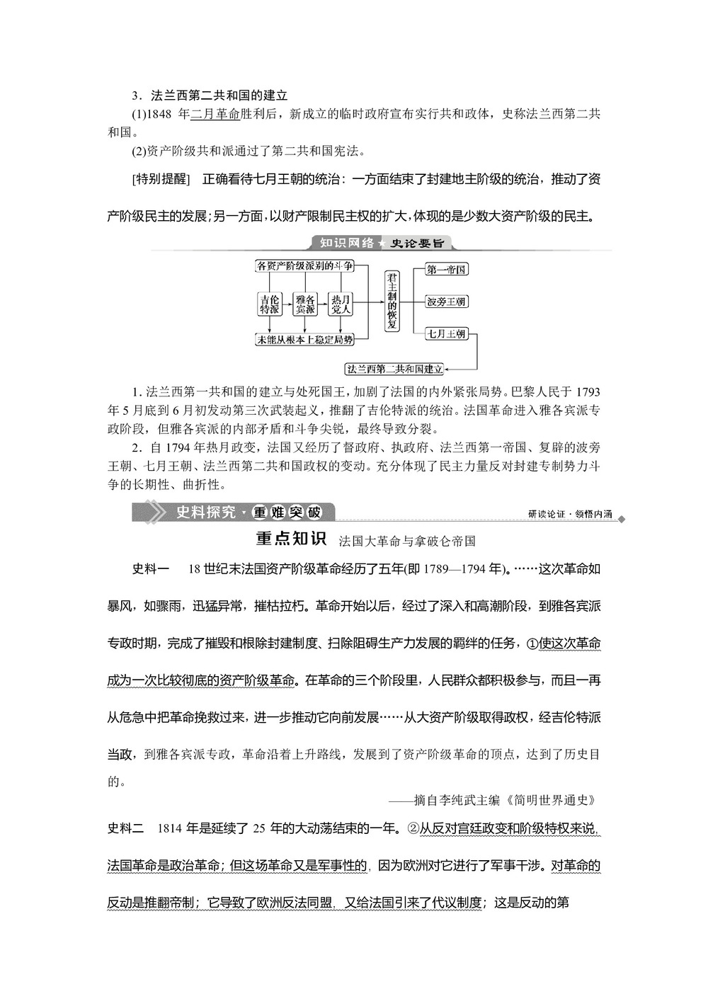
  1.法兰西第一共和国的建立与处死国王,加剧了法国的内外紧张局势。巴黎人民于1793年5月底到6月初发动第三次武装起义,推翻了吉伦特派的统治。法国革命进入雅各宾派专政阶段,但雅各宾派的内部矛盾和斗争尖锐,最终导致分裂。

  2.自1794年热月政变,法国又经历了督政府、执政府、法兰西第一帝国、复辟的波旁王朝、七月王朝、法兰西第二共和国政权的变动。充分体现了民主力量反对封建专制势力斗争的长期性、曲折性。

  

   法国大革命与拿破仑帝国

  史料一  18世纪末法国资产阶级革命经历了五年(即1789-1794年)。......这次革命如暴风,如骤雨,迅猛异常,摧枯拉朽。革命开始以后,经过了深入和高潮阶段,到雅各宾派专政时期,完成了摧毁和根除封建制度、扫除阻碍生产力发展的羁绊的任务,①使这次革命成为一次比较彻底的资产阶级革命。在革命的三个阶段里,人民群众都积极参与,而且一再从危急中把革命挽救过来,进一步推动它向前发展......从大资产阶级取得政权,经吉伦特派当政,到雅各宾派专政,革命沿着上升路线,发展到了资产阶级革命的顶点,达到了历史目的。

  --摘自李纯武主编《简明世界通史》

史料二 1814年是延续了25年的大动荡结束的一年。②从反对宫廷政变和阶级特权来说,法国革命是政治革命;但这场革命又是军事性的,因为欧洲对它进行了军事干涉。对革命的反动是推翻帝制;它导致了欧洲反法同盟,又给法国引来了代议制度;这是反动的第