2019-2020学年 苏教版 必修二 基因控制蛋白质的合成 教案
2019-2020学年 苏教版 必修二 基因控制蛋白质的合成  教案第2页

  

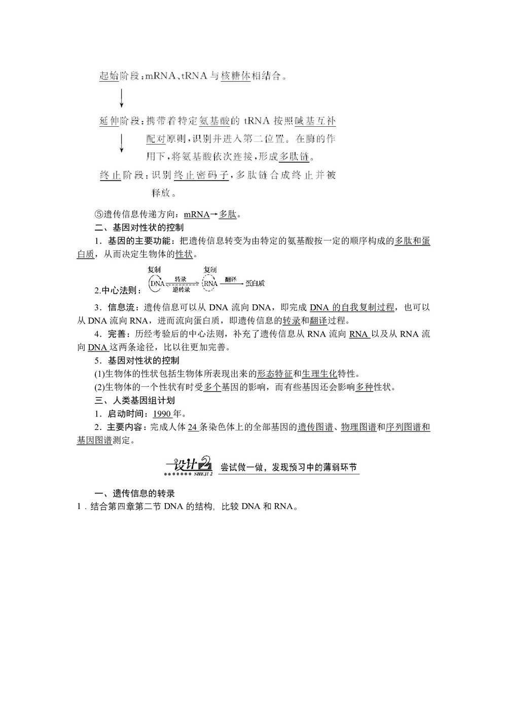
  ⑤遗传信息传递方向:mRNA→多肽。

  二、基因对性状的控制

  1.基因的主要功能:把遗传信息转变为由特定的氨基酸按一定的顺序构成的多肽和蛋白质,从而决定生物体的性状。

  

  3.信息流:遗传信息可以从DNA流向DNA,即完成DNA的自我复制过程,也可以从DNA流向RNA,进而流向蛋白质,即遗传信息的转录和翻译过程。

  4.完善:历经考验后的中心法则,补充了遗传信息从RNA流向RNA以及从RNA流向DNA这两条途径,比以往更加完善。

  5.基因对性状的控制

  (1)生物体的性状包括生物体所表现出来的形态特征和生理生化特性。

  (2)生物体的一个性状有时受多个基因的影响,而有些基因还会影响多种性状。

  三、人类基因组计划

  1.启动时间:1990年。

  2.主要内容:完成人体24条染色体上的全部基因的遗传图谱、物理图谱和序列图谱和基因图谱测定。

  

  一、遗传信息的转录

1.结合第四章第二节DNA的结构,比较DNA和RNA。