2019-2020学年岳麓版选修1 第四单元 第13课 穆罕默德·阿里改革 学案
2019-2020学年岳麓版选修1 第四单元  第13课 穆罕默德·阿里改革 学案第2页

  

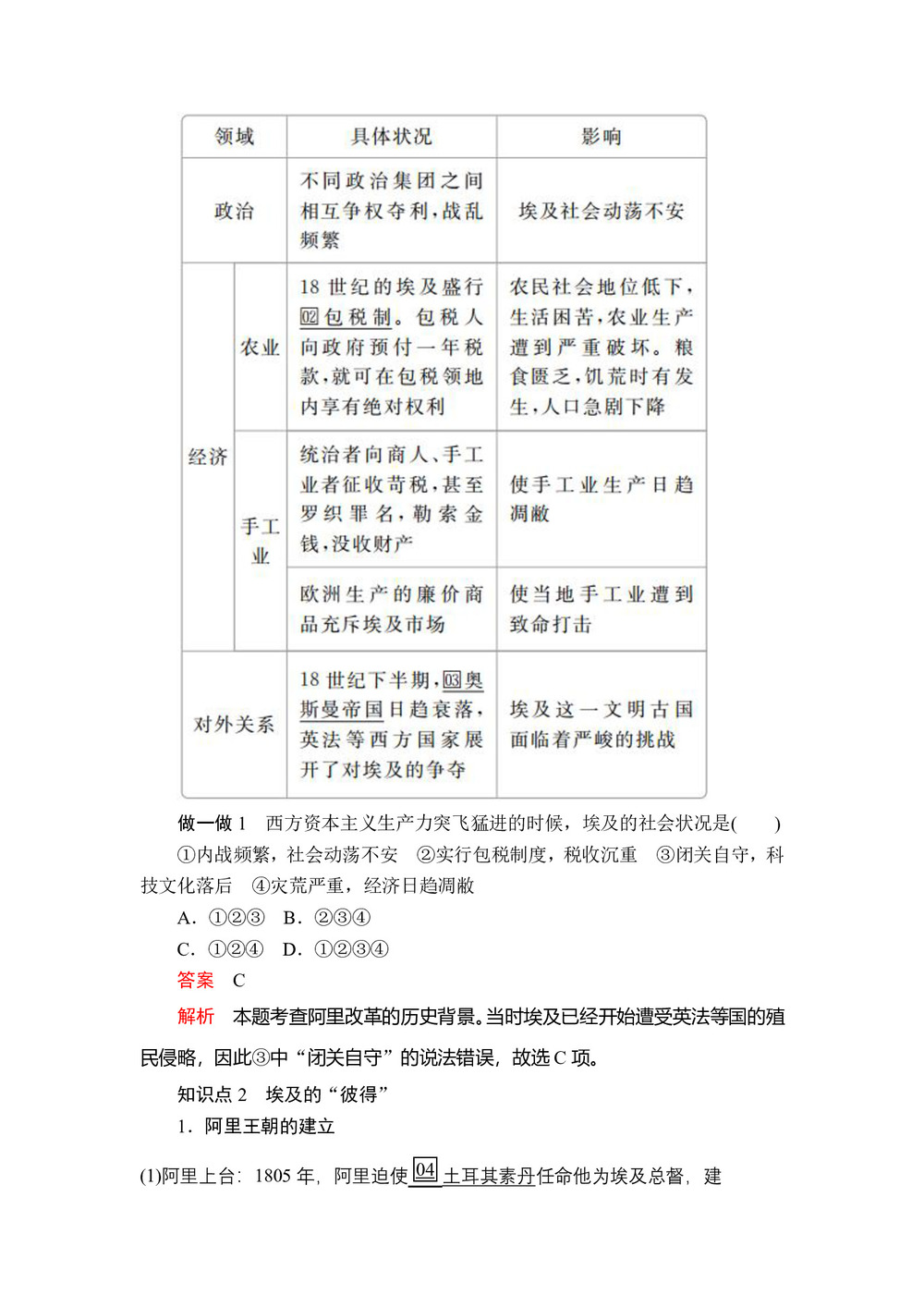
  做一做1 西方资本主义生产力突飞猛进的时候,埃及的社会状况是(  )

  ①内战频繁,社会动荡不安 ②实行包税制度,税收沉重 ③闭关自守,科技文化落后 ④灾荒严重,经济日趋凋敝

  A.①②③ B.②③④

  C.①②④ D.①②③④

  答案 C

  解析 本题考查阿里改革的历史背景。当时埃及已经开始遭受英法等国的殖民侵略,因此③中"闭关自守"的说法错误,故选C项。

  知识点2 埃及的"彼得"

  1.阿里王朝的建立

(1)阿里上台:1805年,阿里迫使\s\up4(04(04)土耳其素丹任命他为埃及总督,建