2019-2020学年人民版选修3 专题一 三 第一次世界大战的影响 学案
2019-2020学年人民版选修3 专题一 三 第一次世界大战的影响 学案第2页

  (2)大战结束:1918年11月11日,德国同协约国集团签订停战协定,第一次世界大战正式结束。

  [特别提醒] 同盟国集团的失败同美国的参战有很大的关系。美国拥有强大的经济实力,它可以为协约国集团提供源源不断的物资供应。而同盟国集团自身经济实力有限,所以无力支撑长期的战争。这说明参战国经济实力的强弱对第一次世界大战的战局具有重大影响。

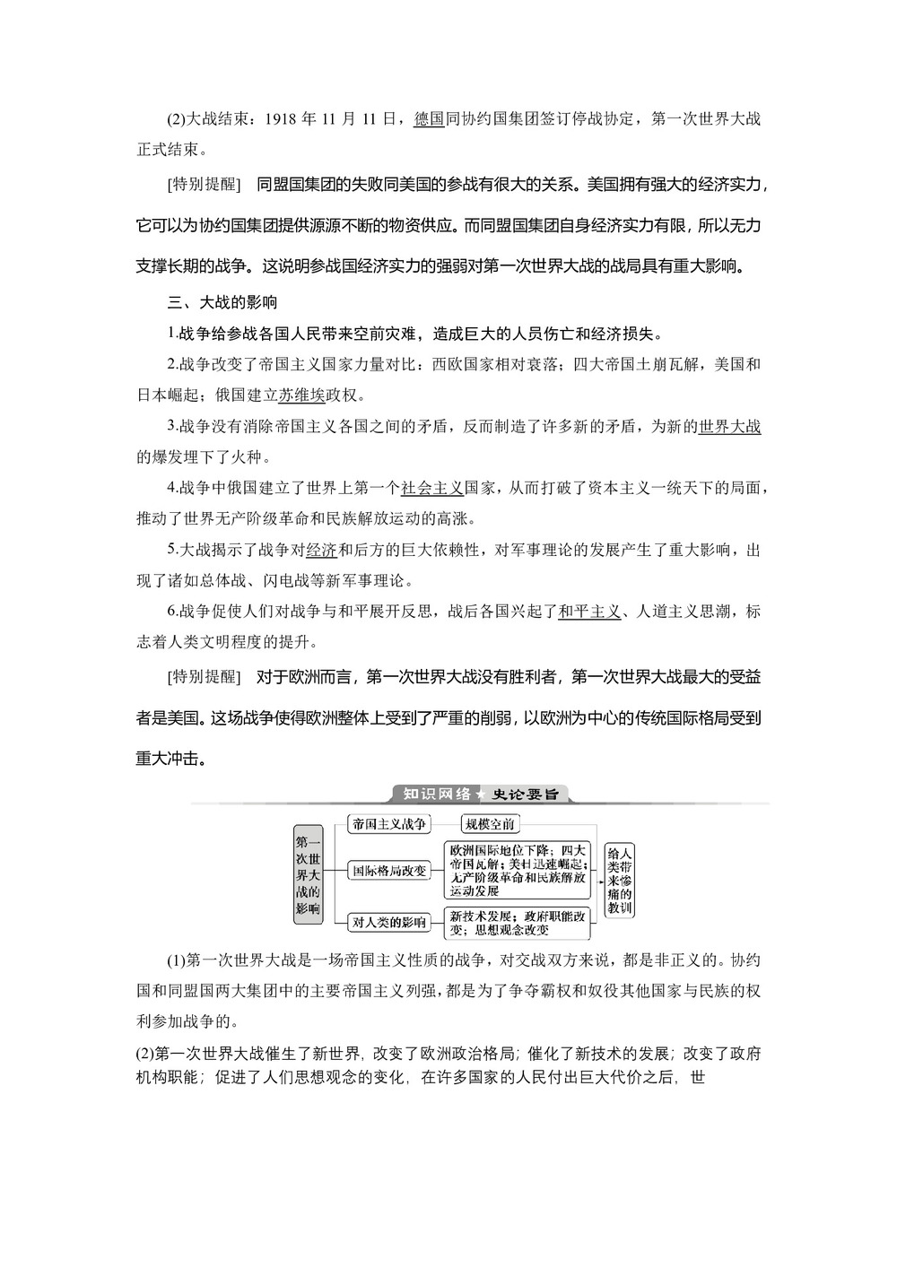
  三、大战的影响

  战争给参战各国人民带来空前灾难,造成巨大的人员伤亡和经济损失。

  战争改变了帝国主义国家力量对比:西欧国家相对衰落;四大帝国土崩瓦解,美国和日本崛起;俄国建立苏维埃政权。

  战争没有消除帝国主义各国之间的矛盾,反而制造了许多新的矛盾,为新的世界大战的爆发埋下了火种。

  战争中俄国建立了世界上第一个社会主义国家,从而打破了资本主义一统天下的局面,推动了世界无产阶级革命和民族解放运动的高涨。

  大战揭示了战争对经济和后方的巨大依赖性,对军事理论的发展产生了重大影响,出现了诸如总体战、闪电战等新军事理论。

  战争促使人们对战争与和平展开反思,战后各国兴起了和平主义、人道主义思潮,标志着人类文明程度的提升。

  [特别提醒] 对于欧洲而言,第一次世界大战没有胜利者,第一次世界大战最大的受益者是美国。这场战争使得欧洲整体上受到了严重的削弱,以欧洲为中心的传统国际格局受到重大冲击。

  

  

  (1)第一次世界大战是一场帝国主义性质的战争,对交战双方来说,都是非正义的。协约国和同盟国两大集团中的主要帝国主义列强,都是为了争夺霸权和奴役其他国家与民族的权利参加战争的。

(2)第一次世界大战催生了新世界,改变了欧洲政治格局;催化了新技术的发展;改变了政府机构职能;促进了人们思想观念的变化,在许多国家的人民付出巨大代价之后,世