2019-2020学年人教版选修3 第一单元 第3课 同盟国集团的瓦解 学案
2019-2020学年人教版选修3 第一单元 第3课 同盟国集团的瓦解 学案第3页

  

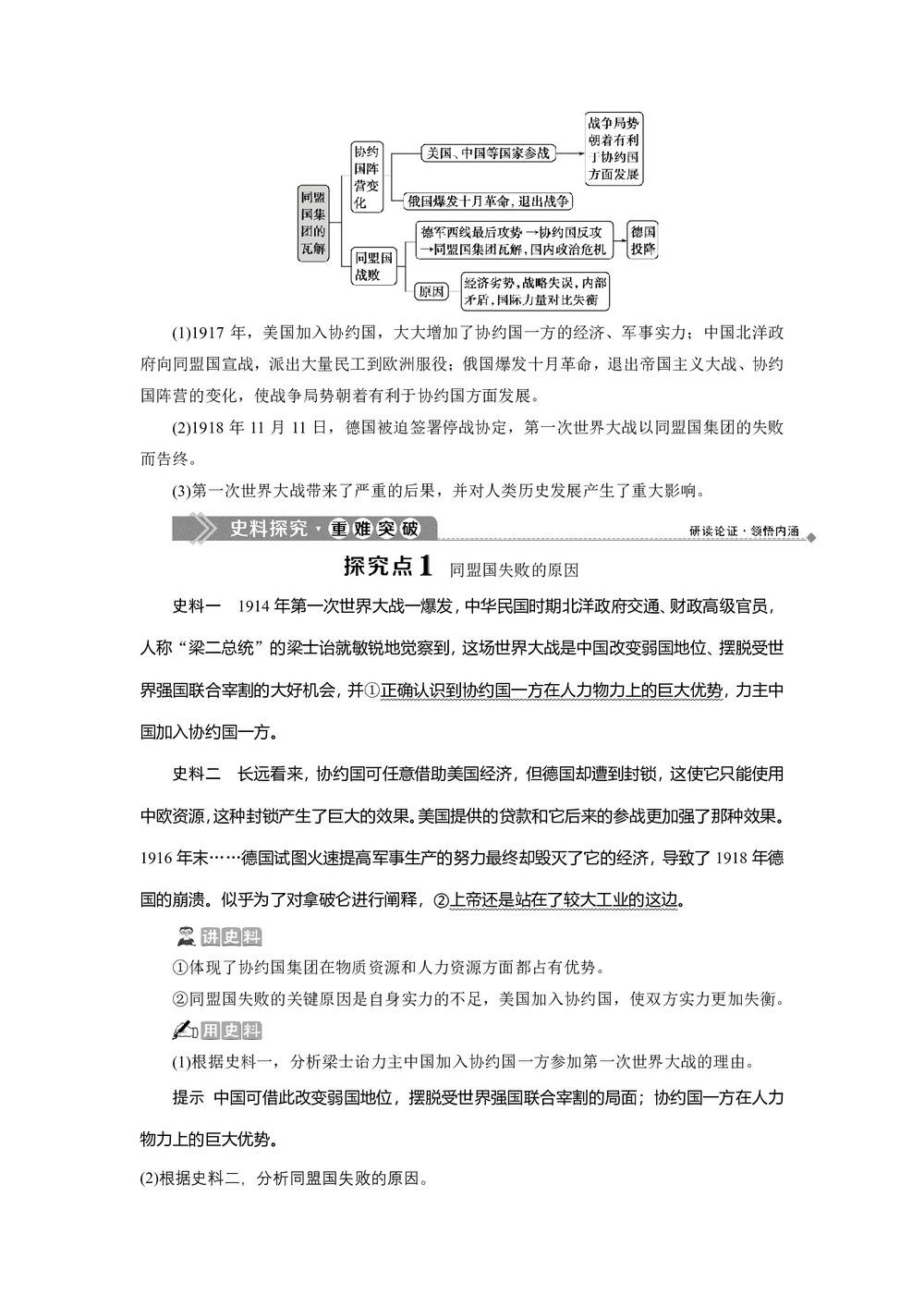
  (1)1917年,美国加入协约国,大大增加了协约国一方的经济、军事实力;中国北洋政府向同盟国宣战,派出大量民工到欧洲服役;俄国爆发十月革命,退出帝国主义大战、协约国阵营的变化,使战争局势朝着有利于协约国方面发展。

  (2)1918年11月11日,德国被迫签署停战协定,第一次世界大战以同盟国集团的失败而告终。

  (3)第一次世界大战带来了严重的后果,并对人类历史发展产生了重大影响。

   同盟国失败的原因

  史料一 1914年第一次世界大战一爆发,中华民国时期北洋政府交通、财政高级官员,人称"梁二总统"的梁士诒就敏锐地觉察到,这场世界大战是中国改变弱国地位、摆脱受世界强国联合宰割的大好机会,并①正确认识到协约国一方在人力物力上的巨大优势,力主中国加入协约国一方。

  史料二 长远看来,协约国可任意借助美国经济,但德国却遭到封锁,这使它只能使用中欧资源,这种封锁产生了巨大的效果。美国提供的贷款和它后来的参战更加强了那种效果。1916年末......德国试图火速提高军事生产的努力最终却毁灭了它的经济,导致了1918年德国的崩溃。似乎为了对拿破仑进行阐释,②上帝还是站在了较大工业的这边。

  

  ①体现了协约国集团在物质资源和人力资源方面都占有优势。

  ②同盟国失败的关键原因是自身实力的不足,美国加入协约国,使双方实力更加失衡。

  

  (1)根据史料一,分析梁士诒力主中国加入协约国一方参加第一次世界大战的理由。

  提示 中国可借此改变弱国地位,摆脱受世界强国联合宰割的局面;协约国一方在人力物力上的巨大优势。

(2)根据史料二,分析同盟国失败的原因。