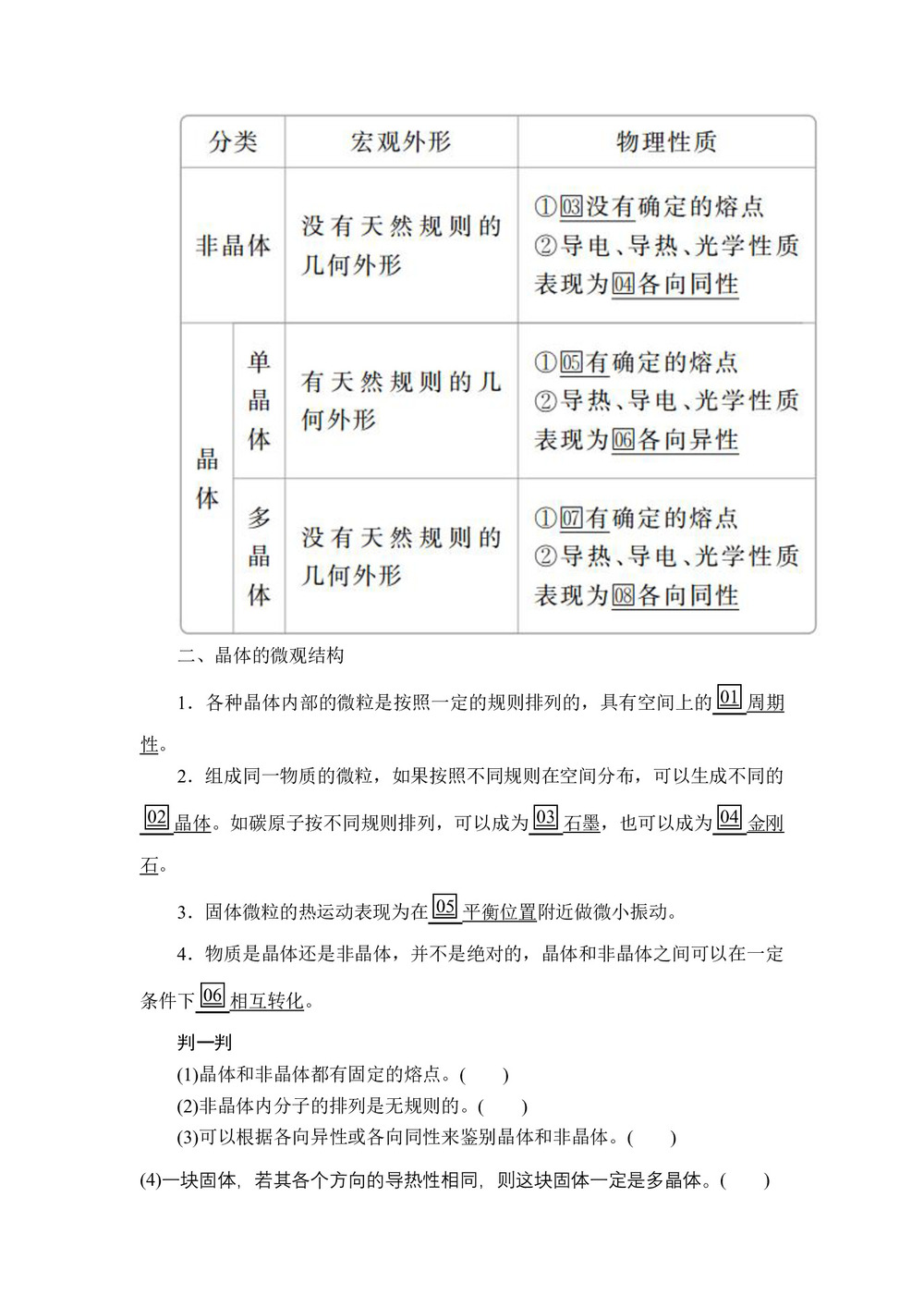
2019-2020学年人教版选修3-3 第九章 第1节 固体 学案
2019-2020学年人教版选修3-3 第九章  第1节 固体 学案第2页

  

  二、晶体的微观结构

  1.各种晶体内部的微粒是按照一定的规则排列的,具有空间上的\s\up4(01(01)周期性。

  2.组成同一物质的微粒,如果按照不同规则在空间分布,可以生成不同的\s\up4(02(02)晶体。如碳原子按不同规则排列,可以成为\s\up4(03(03)石墨,也可以成为\s\up4(04(04)金刚石。

  3.固体微粒的热运动表现为在\s\up4(05(05)平衡位置附近做微小振动。

  4.物质是晶体还是非晶体,并不是绝对的,晶体和非晶体之间可以在一定条件下\s\up4(06(06)相互转化。

  判一判

  (1)晶体和非晶体都有固定的熔点。(  )

  (2)非晶体内分子的排列是无规则的。(  )

  (3)可以根据各向异性或各向同性来鉴别晶体和非晶体。(  )

(4)一块固体,若其各个方向的导热性相同,则这块固体一定是多晶体。(  )