2019-2020学年人教版高中地理必修3教案:4.2区域工业化与城市化—以我国珠江三角洲地区为例 教案4
2019-2020学年人教版高中地理必修3教案:4.2区域工业化与城市化—以我国珠江三角洲地区为例  教案4第3页

  1.国际经济环境、对外开放政策、区位、侨乡是珠江三角洲工业化、城市化的有利条件。完成下表,对上述四个条件进行类比分析。

  点拨20世纪80年代前后都有的条件是区位、侨乡、与全国其他地区共同拥有的条件是国际经济环境。

  2.根据上表的结果,你认为珠江三角洲地区20世纪80年代以后工业化、城市化较快的关键条件是什么?

  点拨由问题1的分析我们得知,珠江三角洲在20世纪80年代后才具备、全国其他地区很长时间内不拥有的条件只有一项:对外开放政策,这是本地区工业化、城市化发展较快的关键性因素。

三、工业化与城市化的推进

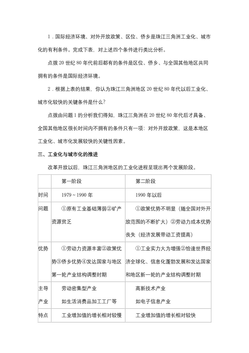
  改革开放以后,珠江三角洲地区的工业化进程呈现出两个发展阶段。

     第一阶段   第二阶段 时间   1979~1990年   1990年以后 问题   ①原有工业基础薄弱②矿产资源贫乏   ①政策优势不明显(随全国对外开放范围的不断扩大)②劳动力成本优势丧失(经济发展带动工资提高) 优势   ①劳动力资源丰富②政策优势③侨乡优势④发达国家与地区第一轮产业结构调整时期   ①工业实力大为增强②恰逢世界经济全球化、信息化蓬勃发展和发达国家和地区新一轮的产业结构调整时期 主导产业   劳动密集型产业

  如生活消费品加工工厂等   高新技术产业

  如电子信息产业 特点   工业增加值的增长相对较慢   工业增加值的增长相对较快 原因   ①处于改革开放的初期,外商出于风险考虑,投资规模相对较小②劳动密集型产业的附加值相对较低   ①外商不再担心风险,投资规模扩大

  ②高新技术产业的附加值相对较高 影响   ①带来的就业和发展机会,吸引各方面人才和农民工,保证该区工业化发展对劳动力的需求。②在国内生活消费品处于紧缺时期,该区依靠庞大的国内市场需求促使一些工厂迅速成长为国内同类产品的主要生产厂家。   该地区的工业化加快了城市化的进程。①许多乡村地区迅速变成城镇,使城镇数量猛增,呈现出城市与乡村交错分布的景观②城市的规模迅速扩大。两方面综合的结果,使珠江三角洲地区城市人口比重逐步提高,成为我国城市分布最为密集的地区之一。