2019-2020学年人教版选修二 第四单元第2课 英国责任制内阁的形成 学案
2019-2020学年人教版选修二 第四单元第2课 英国责任制内阁的形成 学案第3页

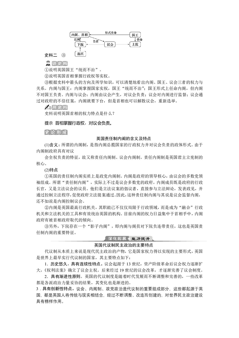
  史料二 ③ 

  

  ①说明英国国王"统而不治"。

  ②说明英国首相掌握行政权等实权。

  ③根据史料中箭头的方向及所学知识,可以清楚地看出内阁、国王、议会三者的权力与关系。内阁与国王:内阁掌握国家实权,国王"统而不治";国王形式上任命内阁,但内阁不对国王负责。内阁与议会:内阁由议会产生,对议会负责;议会对内阁进行监督;议会通过对政府的不信任案,内阁就要下台,但是首相也可以解散议会,重新选举。

  

  史料说明英国首相的权力特点是什么?

  提示 首相掌握行政权,对议会负责。

  

  英国责任制内阁的含义及特点

  (1)含义:所谓的内阁制,是指内阁总揽国家的行政权力并对议会负责的政体形式。由于内阁制政府具有对议 

  会全权负责的特征,故又称责任内阁制、议会内阁制。责任内阁制是英国君主立宪制的核心。

  (2)特点

  ①英国的责任制内阁实质上是政党内阁制。内阁是政府的领导核心,由议会的多数党领袖组成。所谓"责任制内阁",实际上不过是议会多数党的政府,内阁成员既是政府的行政长官,又是立法议会的议员。他们是立法议案的倡议者,直接参与立法辩论,发表政见,并通过控制立法程序,促使政府立法提案通过。因此,这种责任制内阁与其说是议会监督内阁,还不如说是内阁控制议会。

  ②内阁是英国最高行政机关,其职能已不仅仅局限于行政领域,而是成为"融合"行政机关和立法机关的工具和有效统治英国的机构。目前内阁的权力日益集中于首相手中,内阁政府有被首相政府取代的倾向。

  ③另外,下院存在一个"影子内阁",即内阁与阁员对下院负连带责任,这也是英国责任制内阁的重要特征。

  

  英国代议制民主政治的主要特点

  代议制从本质上来说是现代民主政治的产物,它是国家权力得以实现的主要形式,英国是世界上最早实行代议制的国家,其主要特点如下:

  1.历史悠久,具有连续性特点。议会起源于13世纪,资产阶级革命后议会权力逐渐扩大,《权利法案》确立了议会主权。后来经过19世纪的议会改革,才逐渐完善了议会制度。

  2.具有渐进性原则。英国的代议制度是随着时代发展而不断调整和完善的,一些改革都是各派政治力量妥协的结果,其变化也是渐进的。

3.具有创新性特点。议会、内阁制、政党政治是代议制的重要组成部分,这些都起源于英国,都是英国人将传统与现实相结合,经过不断调整、改造而创建的,对世界民主政治建设具有榜样作用。