2019-2020学年 苏教版 必修3 体温调节、水和无机盐的调节 作业
2019-2020学年 苏教版 必修3 体温调节、水和无机盐的调节 作业第3页

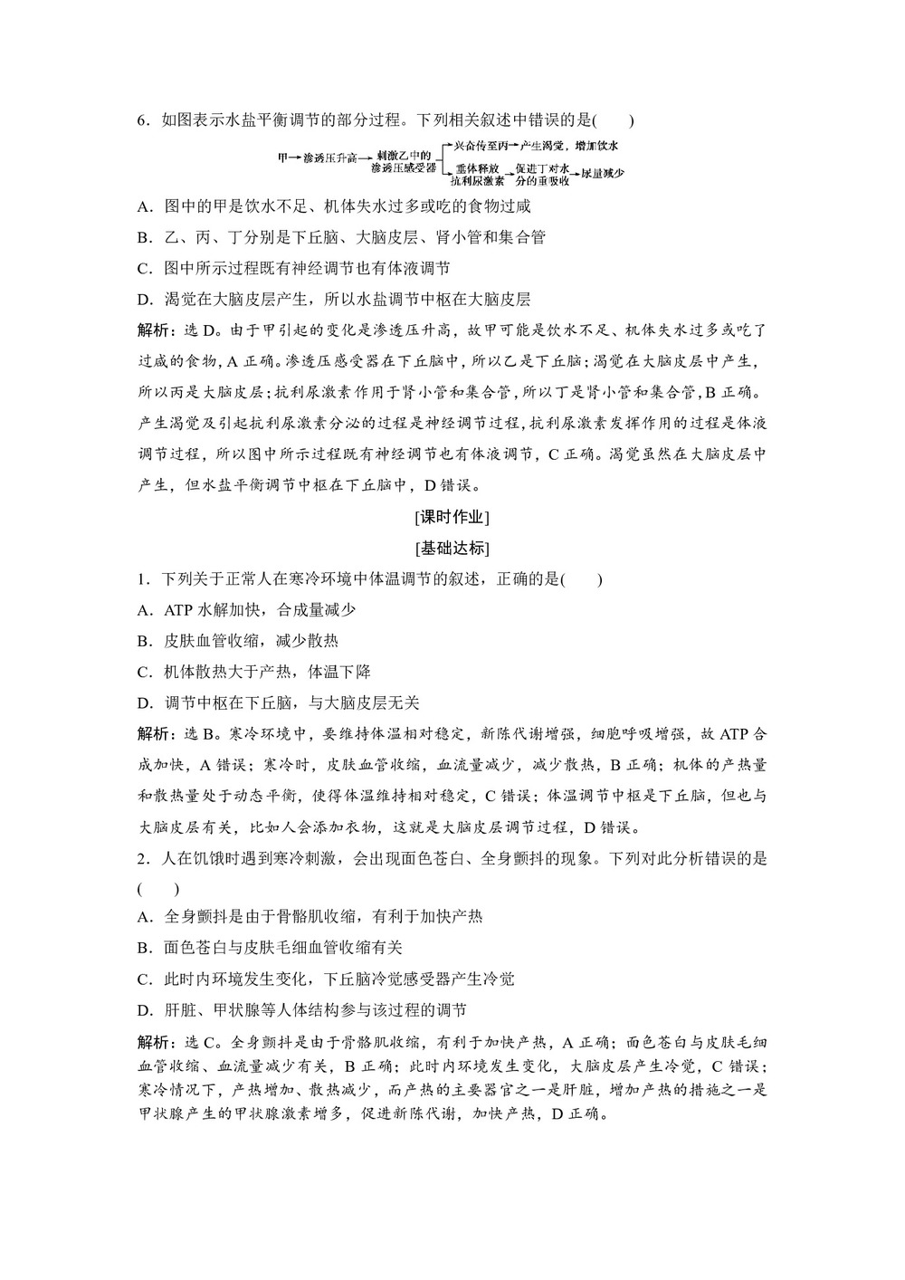
6.如图表示水盐平衡调节的部分过程。下列相关叙述中错误的是(  )

A.图中的甲是饮水不足、机体失水过多或吃的食物过咸

B.乙、丙、丁分别是下丘脑、大脑皮层、肾小管和集合管

C.图中所示过程既有神经调节也有体液调节

D.渴觉在大脑皮层产生,所以水盐调节中枢在大脑皮层

解析:选D。由于甲引起的变化是渗透压升高,故甲可能是饮水不足、机体失水过多或吃了过咸的食物,A正确。渗透压感受器在下丘脑中,所以乙是下丘脑;渴觉在大脑皮层中产生,所以丙是大脑皮层;抗利尿激素作用于肾小管和集合管,所以丁是肾小管和集合管,B正确。产生渴觉及引起抗利尿激素分泌的过程是神经调节过程,抗利尿激素发挥作用的过程是体液调节过程,所以图中所示过程既有神经调节也有体液调节,C正确。渴觉虽然在大脑皮层中产生,但水盐平衡调节中枢在下丘脑中,D错误。

[课时作业]

1.下列关于正常人在寒冷环境中体温调节的叙述,正确的是(  )

A.ATP水解加快,合成量减少

B.皮肤血管收缩,减少散热

C.机体散热大于产热,体温下降

D.调节中枢在下丘脑,与大脑皮层无关

解析:选B。寒冷环境中,要维持体温相对稳定,新陈代谢增强,细胞呼吸增强,故ATP合成加快,A错误;寒冷时,皮肤血管收缩,血流量减少,减少散热,B正确;机体的产热量和散热量处于动态平衡,使得体温维持相对稳定,C错误;体温调节中枢是下丘脑,但也与大脑皮层有关,比如人会添加衣物,这就是大脑皮层调节过程,D错误。

2.人在饥饿时遇到寒冷刺激,会出现面色苍白、全身颤抖的现象。下列对此分析错误的是(  )

A.全身颤抖是由于骨骼肌收缩,有利于加快产热

B.面色苍白与皮肤毛细血管收缩有关

C.此时内环境发生变化,下丘脑冷觉感受器产生冷觉

D.肝脏、甲状腺等人体结构参与该过程的调节

解析:选C。全身颤抖是由于骨骼肌收缩,有利于加快产热,A正确;面色苍白与皮肤毛细血管收缩、血流量减少有关,B正确;此时内环境发生变化,大脑皮层产生冷觉,C错误;寒冷情况下,产热增加、散热减少,而产热的主要器官之一是肝脏,增加产热的措施之一是甲状腺产生的甲状腺激素增多,促进新陈代谢,加快产热,D正确。