2019-2020学年 浙科版 必修二 适应与物种形成 作业
2019-2020学年 浙科版  必修二 适应与物种形成  作业第1页

2019-2020学年 浙科版 必修二 适应与物种形成 作业

  

  [随堂检测][学生用书P78]

  1.以下不是适应现象的是(  )

  A.香蕉在南方种植,苹果生长于北方

  B.鱼类洄游,鸟类迁徙

  C.鱼类与鸟类身体都呈纺锤形

  D.抗虫棉的后代仍具抗虫性状

  解析:选D。A、B、C三项分别是生物体在生活方式、行为、结构与功能方面对环境的适应,D项描述为遗传现象。

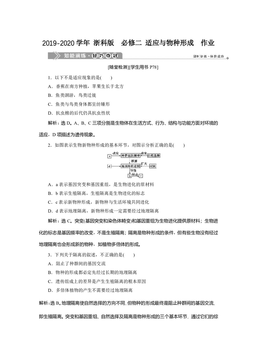
  2.如图表示生物新物种形成的基本环节,对图示分析正确的是(  )

  

  A.a表示基因突变和基因重组,是生物进化的原材料

  B.b表示生殖隔离,生殖隔离是生物进化的标志

  C.c表示新物种形成,新物种与生活环境共同进化

  D.d表示地理隔离,新物种形成一定需要经过地理隔离

  解析:选C。突变(基因突变和染色体畸变)和基因重组为生物进化提供原材料;生物进化的标志是基因频率的改变,不是生殖隔离;隔离是物种形成的条件,但有些生物没有经过地理隔离也会形成新的物种,如植物多倍体的形成。

  3.下列关于隔离的叙述,不正确的是(  )

  A.阻止了种群间的基因交流

  B.物种的形成都必定先经过长期的地理隔离

  C.遗传组成上的差异是产生生殖隔离的根本原因

  D.多倍体植物的产生不需要经过地理隔离

解析:选B。地理隔离使自然选择的方向不同,但物种的形成最终是阻止种群间的基因交流,即生殖隔离。突变和基因重组、自然选择及隔离是物种形成的三个基本环节,通过它们的综合作用,种群产生分化,最终导致新物种的形成。