2019-2020学年教科版必修一 第一章 第9节 测定匀变速直线运动的加速度 作业
2019-2020学年教科版必修一 第一章 第9节 测定匀变速直线运动的加速度 作业第1页

第一章 第9节 测定匀变速直线运动的加速度 作业

1.在"测定匀变速直线运动的加速度"的实验操作中,下列说法不正确的是

(  )

A.长木板不能侧向倾斜,但可一端高一端低

B.在释放小车前,小车应紧靠在打点计时器上

C.应先接通电源,待打点计时器开始打点后再释放小车

D.要在小车到达定滑轮前使小车停止运动

解析:实验过程中,一般长木板应平放,不能侧向倾斜,但适当一端高一端低,也是可以的,故A项正确;在释放小车前,小车应在靠近打点计时器处,不能紧靠在打点计时器上,故B项不正确;应先接通电源再放小车,故C正确;不要让小车碰在滑轮上,故D项正确.

答案:B

2.(多选)在用打点计时器"测定匀变速直线运动的加速度"的实验中,下列关于作v ­t图像的说法中,正确的是(  )

A.只要确定了v ­t图像中的两点,就可以得到小车运动的v ­t图像,因此,实验只需要测出两组数据

B.作v ­t图像时,所取的点越多,图线就越准确

C.作出的v ­t图像应该通过所有的点,图线曲折也可以

D.对于偏离直线较远的点,说明误差太大,应舍去

解析:小车沿板做匀加速运动,其v ­t图像应为一条倾斜的直线,所取的点越多,作图误差越小,图线越准确,故A、C项错误,B项正确;连线时注意连线原则,让直线通过尽量多的点,不在直线上的点尽量对称地分布在直线两侧,偏离直线较远的点,因误差太大,应当舍去,故D项正确.

答案:BD

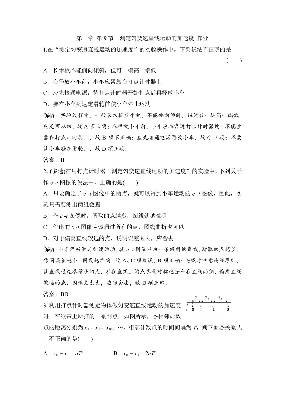
3.利用打点计时器测定物体做匀变速直线运动的加速度时,在纸带上所打的一系列点,如图所示,各相邻计数点的距离分别为xⅠ、xⅡ、xⅢ、...,相邻计数点的时间间隔为T,则下面各关系式中不正确的是(  )

A.xⅡ-xⅠ=aT2     B.xⅢ-xⅠ=2aT2