2019-2020学年鲁科版选修3-1 第1章 第4节 电场中的导体 作业
2019-2020学年鲁科版选修3-1 第1章 第4节 电场中的导体 作业第3页

答案:B

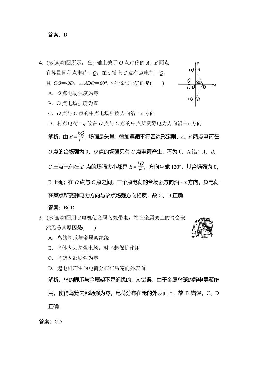
4.(多选)如图所示,在y轴上关于O点对称的A、B两点有等量同种点电荷+Q,在x轴上C点有点电荷-Q,且 CO=OD,∠ADO=60°.下列说法正确的是(  )

A.O点电场强度为零

B.D点电场强度为零

C.O点与C点的中点电场强度方向沿-x方向

D.将点电荷-q放在O点与C点的中点所受静电力方向沿+x方向

解析:由E=,场强是矢量,叠加遵循平行四边形定则,A、B两点电荷在O点的合场强为0,O点的场强只有C点电荷产生,不为0,A错;A、B、C三点电荷在D点的场强大小都是E=,方向互成120°,其合场强为0,B正确;在O点与C点之间,三个点电荷的合场强方向沿-x方向,负电荷在某点所受静电力方向与该点场强方向相反,故C、D正确.

答案:BCD

5.(多选)如图用起电机使金属鸟笼带电,站在金属架上的鸟会安然无恙其原因是(  )

A.鸟的脚爪与金属架绝缘

B.鸟体内为匀强电场,对鸟起保护作用

C.鸟笼内部场强为零

D.起电机产生的电荷分布在鸟笼的外表面

解析:鸟的脚爪与金属架不是绝缘的,A错误;由于金属鸟笼的静电屏蔽作用,使得鸟笼内部场强为零,电荷分布在笼的外表面上,故B错误,C、D正确.

答案:CD