2019-2020学年人教版必修2 第八单元 第24课 世界经济的全球化趋势 作业
2019-2020学年人教版必修2 第八单元  第24课 世界经济的全球化趋势 作业第3页

  的63%。这表明(  )

  A.世界经济联系不断加强

  B.国际旧政治格局遭到冲击

  C.新兴独立国家数量猛增

  D.经济全球化在曲折中推进

  答案 A

  解析 从材料的数据明显可以看出,WTO不断的向前发展,加入的国家越来越多,表明世界各地经济联系不断的加强,故A项正确。材料没有反映出旧的政治格局遭到冲击,反映的是经济全球化的发展,排除B项;材料看不出新兴独立国家数量增加,只能看出加入WTO的国家增多,排除C项;经济全球化不断发展,D项表述有误,故排除。

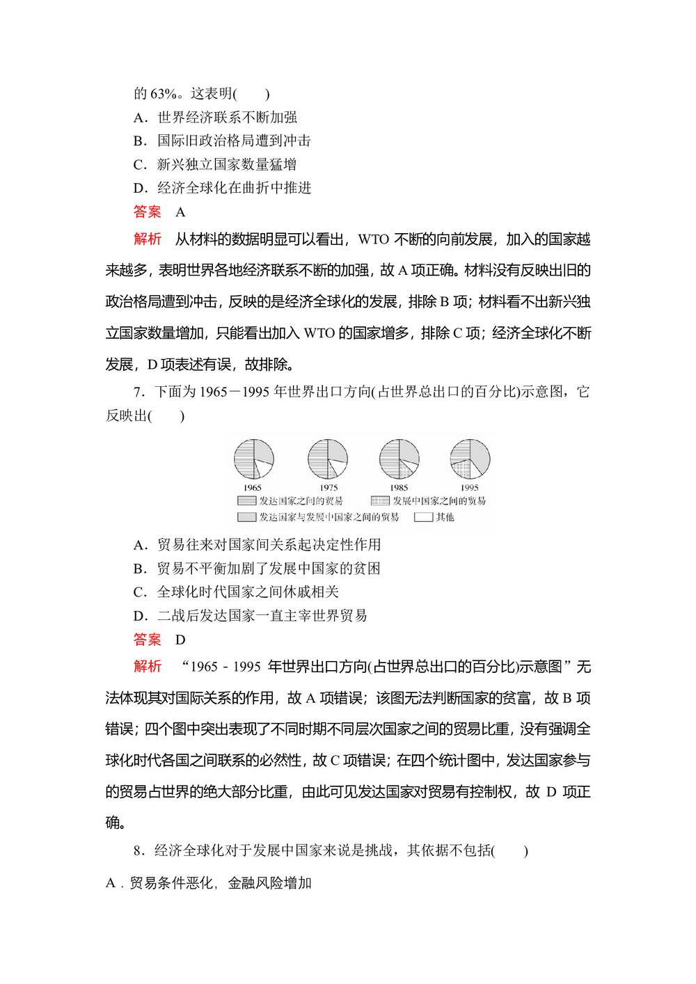
  7.下面为1965-1995年世界出口方向(占世界总出口的百分比)示意图,它反映出(  )

  

  A.贸易往来对国家间关系起决定性作用

  B.贸易不平衡加剧了发展中国家的贫困

  C.全球化时代国家之间休戚相关

  D.二战后发达国家一直主宰世界贸易

  答案 D

  解析 "1965-1995年世界出口方向(占世界总出口的百分比)示意图"无法体现其对国际关系的作用,故A项错误;该图无法判断国家的贫富,故B项错误;四个图中突出表现了不同时期不同层次国家之间的贸易比重,没有强调全球化时代各国之间联系的必然性,故C项错误;在四个统计图中,发达国家参与的贸易占世界的绝大部分比重,由此可见发达国家对贸易有控制权,故D项正确。

  8.经济全球化对于发展中国家来说是挑战,其依据不包括(  )

A.贸易条件恶化,金融风险增加