2019-2020学年 苏教版 必修3 免疫调节 作业
2019-2020学年 苏教版 必修3 免疫调节 作业第1页

   2019-2020学年 苏教版 必修3 免疫调节 作业

(建议用时:40分钟)

[基础达标练]

1.下列关于特异性免疫和非特异性免疫的叙述中,不正确的是(  )

A.发生非特异性免疫的结构主要是皮肤、黏膜、吞噬细胞等,发生特异性免疫的结构是机体的免疫系统

B.非特异性免疫出现快、作用范围广,特异性免疫出现慢、作用范围小、针对性强

C.特异性免疫是在非特异性免疫的基础上形成的

D.非特异性免疫是在特异性免疫的基础上形成的

D [人体的非特异性免疫是生来就有的,其物质基础是人体的第一、二道防线,其特点是作用范围广、反应快;特异性免疫是在非特异性免疫的基础上形成的,物质基础是免疫系统构成的第三道防线,其特点是反应慢、针对性强。]

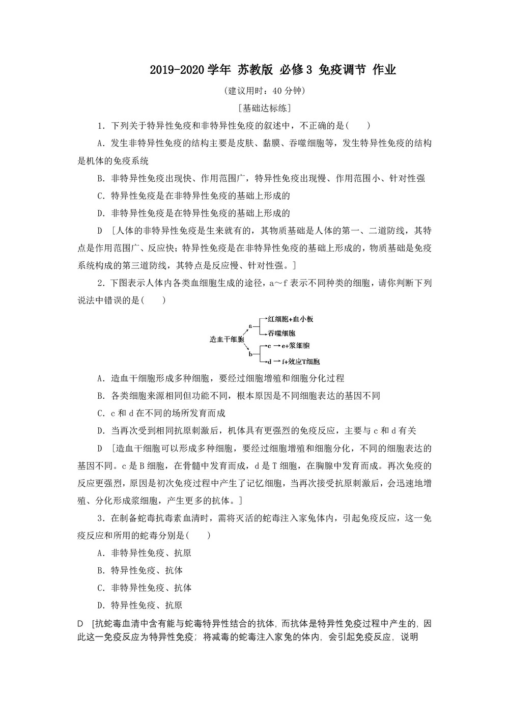
2.下图表示人体内各类血细胞生成的途径,a~f表示不同种类的细胞,请你判断下列说法中错误的是(  )

A.造血干细胞形成多种细胞,要经过细胞增殖和细胞分化过程

B.各类细胞来源相同但功能不同,根本原因是不同细胞表达的基因不同

C.c和d在不同的场所发育而成

D.当再次受到相同抗原刺激后,机体具有更强烈的免疫反应,主要与c和d有关

D [造血干细胞可以形成多种细胞,要经过细胞增殖和细胞分化,不同的细胞表达的基因不同。c是B细胞,在骨髓中发育而成,d是T细胞,在胸腺中发育而成。再次免疫的反应更强烈,原因是初次免疫过程中产生了记忆细胞,当再次接受抗原刺激后,会迅速地增殖、分化形成浆细胞,产生更多的抗体。]

3.在制备蛇毒抗毒素血清时,需将灭活的蛇毒注入家兔体内,引起免疫反应,这一免疫反应和所用的蛇毒分别是(  )

A.非特异性免疫、抗原

B.特异性免疫、抗体

C.非特异性免疫、抗体

D.特异性免疫、抗原

D [抗蛇毒血清中含有能与蛇毒特异性结合的抗体,而抗体是特异性免疫过程中产生的,因此这一免疫反应为特异性免疫;将减毒的蛇毒注入家兔的体内,会引起免疫反应,说明