2019-2020学年 苏教版 必修一 细胞核 细胞的生物膜系统 作业
2019-2020学年 苏教版 必修一 细胞核 细胞的生物膜系统   作业第2页

  4.下列关于染色体和染色质的叙述,错误的是(  )

  A.染色质和染色体的成分相同

  B.染色质和染色体都是遗传物质的主要载体

  C.染色质和染色体都可以被龙胆紫溶液(碱性染料)染成深色

  D.染色质只分布在细胞核中,染色体分布在细胞核和细胞质中

  D [染色质和染色体是细胞中同一种物质在细胞分裂不同时期的两种存在状态,它们均只存在于细胞核中。]

  5.大量事实表明,在蛋白质合成旺盛的细胞中,常有较大和较多的核仁,根据这一事实可以推测(  )

  A.细胞中的蛋白质主要由核仁合成

  B.核仁可能与组成核糖体的必需物质的合成有关

  C.无核仁的细胞往往不能合成蛋白质

  D.核仁中有DNA,并控制蛋白质的合成

  B [核糖体中的RNA来自核仁,根据题意可知,核仁应与组成核糖体的必需物质的合成有关。]

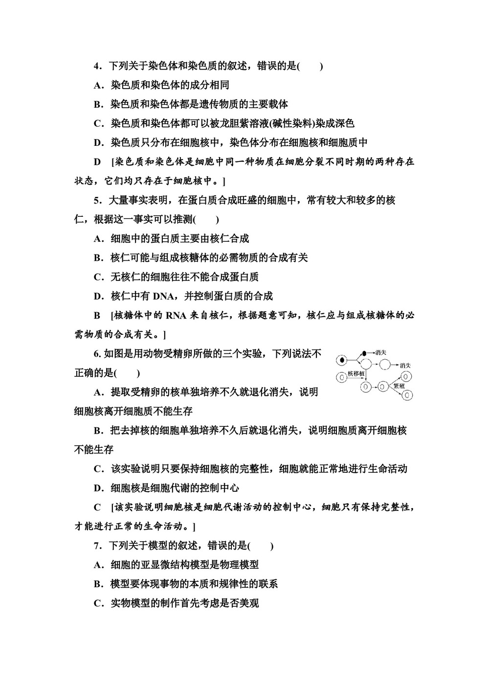
  6.如图是用动物受精卵所做的三个实验,下列说法不正确的是(  )

  A.提取受精卵的核单独培养不久就退化消失,说明细胞核离开细胞质不能生存

  B.把去掉核的细胞单独培养不久后就退化消失,说明细胞质离开细胞核不能生存

  C.该实验说明只要保持细胞核的完整性,细胞就能正常地进行生命活动

  D.细胞核是细胞代谢的控制中心

  C [该实验说明细胞核是细胞代谢活动的控制中心,细胞只有保持完整性,才能进行正常的生命活动。]

  7.下列关于模型的叙述,错误的是(  )

  A.细胞的亚显微结构模型是物理模型

  B.模型要体现事物的本质和规律性的联系

  C.实物模型的制作首先考虑是否美观

D.数学模型可以用公式、图表等表示