2019-2020学年新苏教版必修2 第三章 第二节 第3课时 性别决定和伴性遗传 作业
2019-2020学年新苏教版必修2 第三章 第二节 第3课时 性别决定和伴性遗传 作业第3页

  

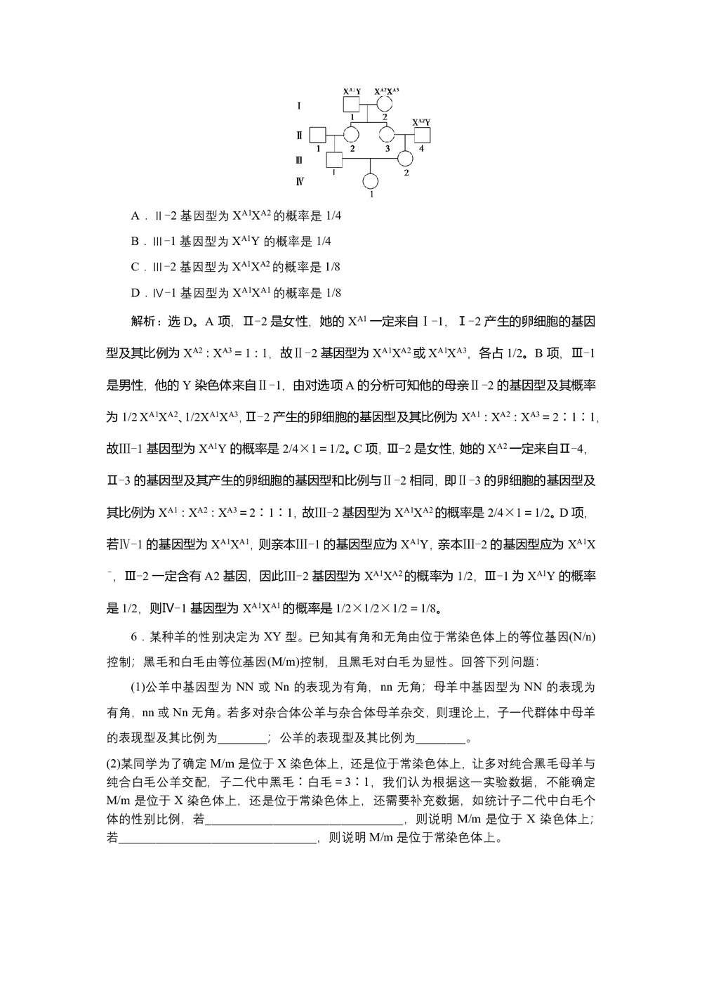
  A.Ⅱ-2基因型为XA1XA2的概率是1/4

  B.Ⅲ-1基因型为XA1Y的概率是1/4

  C.Ⅲ-2基因型为XA1XA2的概率是1/8

  D.Ⅳ-1基因型为XA1XA1的概率是1/8

  解析:选D。A项,Ⅱ-2是女性,她的XA1一定来自Ⅰ-1,Ⅰ-2产生的卵细胞的基因型及其比例为XA2∶XA3=1∶1,故Ⅱ-2基因型为XA1XA2或XA1XA3,各占1/2。B项,Ⅲ-1是男性,他的Y染色体来自Ⅱ-1,由对选项A的分析可知他的母亲Ⅱ-2的基因型及其概率为1/2 XA1XA2、1/2XA1XA3,Ⅱ-2产生的卵细胞的基因型及其比例为XA1∶XA2∶XA3=2∶1∶1,故Ⅲ-1基因型为XA1Y的概率是2/4×1=1/2。C项,Ⅲ-2是女性,她的XA2一定来自Ⅱ-4,Ⅱ-3的基因型及其产生的卵细胞的基因型和比例与Ⅱ-2相同,即Ⅱ-3的卵细胞的基因型及其比例为XA1∶XA2∶XA3=2∶1∶1,故Ⅲ-2基因型为XA1XA2的概率是2/4×1=1/2。D项,若Ⅳ-1的基因型为XA1XA1,则亲本Ⅲ-1的基因型应为XA1Y,亲本Ⅲ-2的基因型应为XA1X-,Ⅲ-2一定含有A2基因,因此Ⅲ-2基因型为XA1XA2的概率为1/2,Ⅲ-1为XA1Y的概率是1/2,则Ⅳ-1基因型为XA1XA1的概率是1/2×1/2×1/2=1/8。

  6.某种羊的性别决定为XY型。已知其有角和无角由位于常染色体上的等位基因(N/n)控制;黑毛和白毛由等位基因(M/m)控制,且黑毛对白毛为显性。回答下列问题:

  (1)公羊中基因型为NN或Nn的表现为有角,nn无角;母羊中基因型为NN的表现为有角,nn或Nn无角。若多对杂合体公羊与杂合体母羊杂交,则理论上,子一代群体中母羊的表现型及其比例为________;公羊的表现型及其比例为________。

(2)某同学为了确定M/m是位于X染色体上,还是位于常染色体上,让多对纯合黑毛母羊与纯合白毛公羊交配,子二代中黑毛∶白毛=3∶1,我们认为根据这一实验数据,不能确定M/m是位于X染色体上,还是位于常染色体上,还需要补充数据,如统计子二代中白毛个体的性别比例,若________________________________,则说明M/m是位于X染色体上;若________________________________,则说明M/m是位于常染色体上。