2019-2020学年 苏教版 必修一 细胞呼吸 作业
2019-2020学年 苏教版 必修一 细胞呼吸 作业第2页



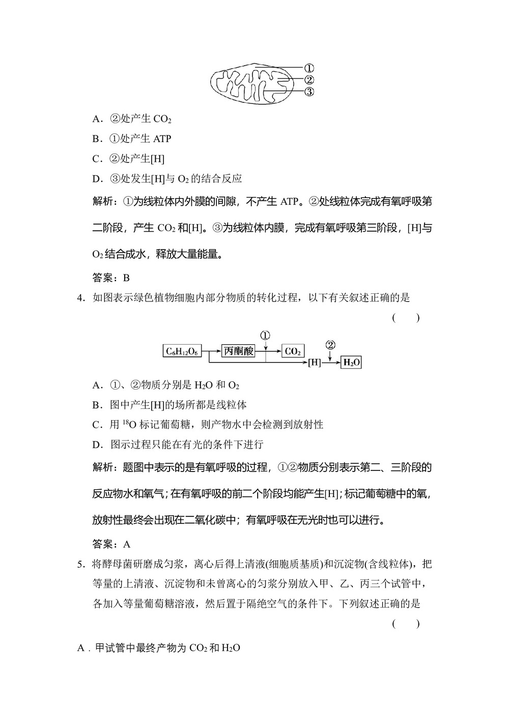
A.②处产生CO2

B.①处产生ATP

C.②处产生[H]

D.③处发生[H]与O2的结合反应

解析:①为线粒体内外膜的间隙,不产生ATP。②处线粒体完成有氧呼吸第二阶段,产生CO2和[H]。③为线粒体内膜,完成有氧呼吸第三阶段,[H]与O2结合成水,释放大量能量。

答案:B

4.如图表示绿色植物细胞内部分物质的转化过程,以下有关叙述正确的是

(  )

A.①、②物质分别是H2O和O2

B.图中产生[H]的场所都是线粒体

C.用18O标记葡萄糖,则产物水中会检测到放射性

D.图示过程只能在有光的条件下进行

解析:题图中表示的是有氧呼吸的过程,①②物质分别表示第二、三阶段的反应物水和氧气;在有氧呼吸的前二个阶段均能产生[H];标记葡萄糖中的氧,放射性最终会出现在二氧化碳中;有氧呼吸在无光时也可以进行。

答案:A

5.将酵母菌研磨成匀浆,离心后得上清液(细胞质基质)和沉淀物(含线粒体),把等量的上清液、沉淀物和未曾离心的匀浆分别放入甲、乙、丙三个试管中,各加入等量葡萄糖溶液,然后置于隔绝空气的条件下。下列叙述正确的是

(  )

A.甲试管中最终产物为CO2和H2O