2019-2020学年 苏教版 必修一 生命活动的基本单位——细胞 作业
2019-2020学年  苏教版 必修一  生命活动的基本单位——细胞 作业第2页



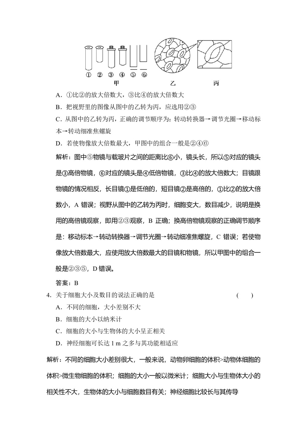
A.①比②的放大倍数大,③比④的放大倍数大

B.把视野里的图像从图中的乙转为丙,应选用②③

C.从图中的乙转为丙,正确的调节顺序为:转动转换器→调节光圈→移动标本→转动细准焦螺旋

D.若使物像放大倍数最大,甲图中的组合一般是②④⑥

解析:图中⑤物镜与载玻片之间的距离比⑥小,镜头长,所以⑤对应的镜头是③高倍物镜,⑥对应的镜头是④低倍物镜,③比④的放大倍数大;目镜跟物镜的情况相反,长目镜①是低倍的,短目镜②是高倍的,①比②的放大倍数小,A错误;视野从图中的乙转为丙时,细胞变大,数目减少,说明是换用的高倍镜观察,即用②③观察,B正确;换高倍物镜观察的正确调节顺序是:移动标本→转动转换器→调节光圈→转动细准焦螺旋,C错误;若使物像放大倍数最大,应使用放大倍数最大的目镜和物镜,所以甲图中的组合一般是②③⑤,D错误。

答案:B

4.关于细胞大小及数目的说法正确的是 (  )

A.不同的细胞,大小差别不大

B.细胞的大小以纳米计

C.细胞的大小与生物体的大小呈正相关

D.神经细胞可长达1 m之多与其功能相适应

解析:不同的细胞大小差别很大,一般来说,动物卵细胞的体积>动物体细胞的体积>微生物细胞的体积;细胞的大小一般以微米计;细胞大小与生物体大小的相关性不大,生物体的大小与细胞数目有关;神经细胞比较长与其传导