2019-2020学年岳麓版必修二 第14课社会主义经济体制的建立 作业
2019-2020学年岳麓版必修二 第14课社会主义经济体制的建立 作业第3页



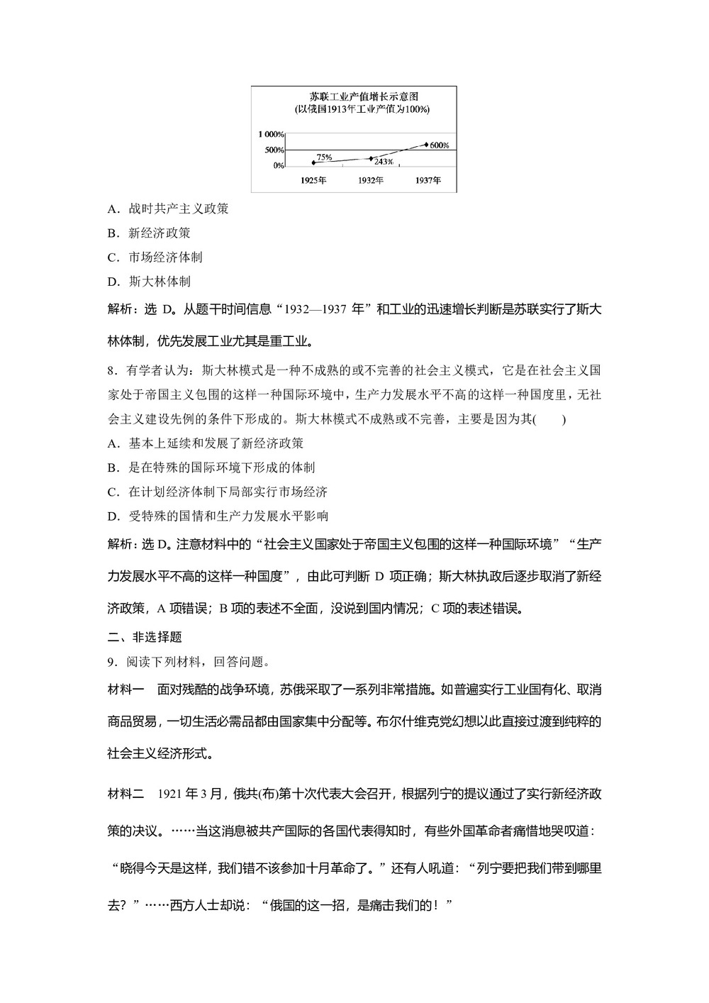
A.战时共产主义政策

B.新经济政策

C.市场经济体制

D.斯大林体制

解析:选D。从题干时间信息"1932-1937年"和工业的迅速增长判断是苏联实行了斯大林体制,优先发展工业尤其是重工业。

8.有学者认为:斯大林模式是一种不成熟的或不完善的社会主义模式,它是在社会主义国家处于帝国主义包围的这样一种国际环境中,生产力发展水平不高的这样一种国度里,无社会主义建设先例的条件下形成的。斯大林模式不成熟或不完善,主要是因为其(  )

A.基本上延续和发展了新经济政策

B.是在特殊的国际环境下形成的体制

C.在计划经济体制下局部实行市场经济

D.受特殊的国情和生产力发展水平影响

解析:选D。注意材料中的"社会主义国家处于帝国主义包围的这样一种国际环境""生产力发展水平不高的这样一种国度",由此可判断D项正确;斯大林执政后逐步取消了新经济政策,A项错误;B项的表述不全面,没说到国内情况;C项的表述错误。

二、非选择题

9.阅读下列材料,回答问题。

材料一 面对残酷的战争环境,苏俄采取了一系列非常措施。如普遍实行工业国有化、取消商品贸易,一切生活必需品都由国家集中分配等。布尔什维克党幻想以此直接过渡到纯粹的社会主义经济形式。

材料二 1921年3月,俄共(布)第十次代表大会召开,根据列宁的提议通过了实行新经济政策的决议。......当这消息被共产国际的各国代表得知时,有些外国革命者痛惜地哭叹道:"晓得今天是这样,我们错不该参加十月革命了。"还有人吼道:"列宁要把我们带到哪里去?"......西方人士却说:"俄国的这一招,是痛击我们的!"