2018-2019学年苏教版选修1 专题3第一单元 应用广泛的金属材料 作业1
2018-2019学年苏教版选修1 专题3第一单元 应用广泛的金属材料 作业1第2页

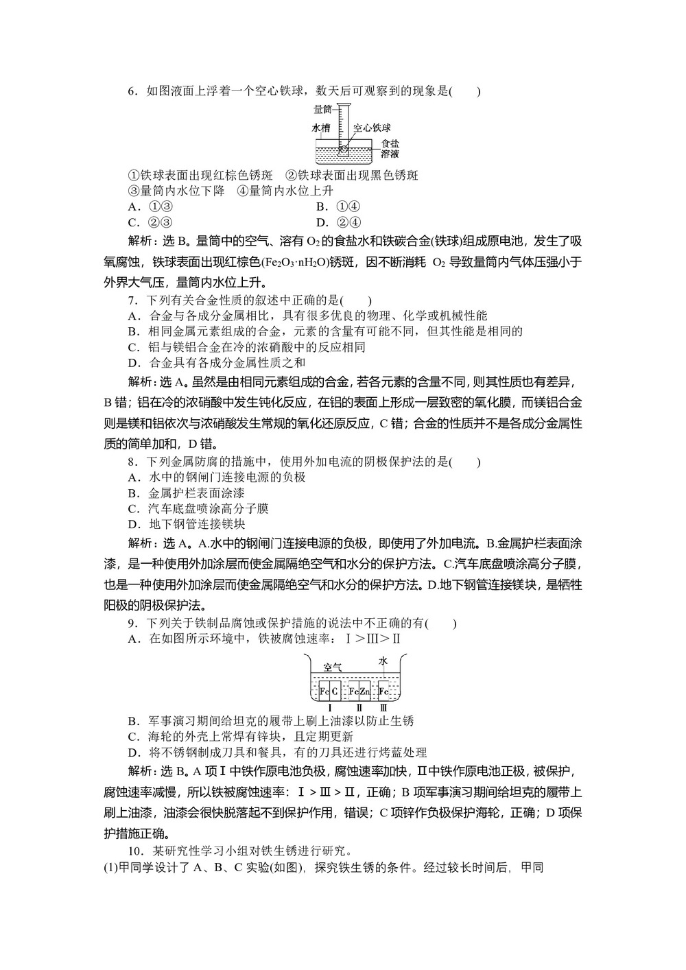
  6.如图液面上浮着一个空心铁球,数天后可观察到的现象是(  )

  

  ①铁球表面出现红棕色锈斑 ②铁球表面出现黑色锈斑

  ③量筒内水位下降 ④量筒内水位上升

  A.①③   B.①④

  C.②③ D.②④

  解析:选B。量筒中的空气、溶有O2的食盐水和铁碳合金(铁球)组成原电池,发生了吸氧腐蚀,铁球表面出现红棕色(Fe2O3·nH2O)锈斑,因不断消耗O2导致量筒内气体压强小于外界大气压,量筒内水位上升。

  7.下列有关合金性质的叙述中正确的是(  )

  A.合金与各成分金属相比,具有很多优良的物理、化学或机械性能

  B.相同金属元素组成的合金,元素的含量有可能不同,但其性能是相同的

  C.铝与镁铝合金在冷的浓硝酸中的反应相同

  D.合金具有各成分金属性质之和

  解析:选A。虽然是由相同元素组成的合金,若各元素的含量不同,则其性质也有差异,B错;铝在冷的浓硝酸中发生钝化反应,在铝的表面上形成一层致密的氧化膜,而镁铝合金则是镁和铝依次与浓硝酸发生常规的氧化还原反应,C错;合金的性质并不是各成分金属性质的简单加和,D错。

  8.下列金属防腐的措施中,使用外加电流的阴极保护法的是(  )

  A.水中的钢闸门连接电源的负极

  B.金属护栏表面涂漆

  C.汽车底盘喷涂高分子膜

  D.地下钢管连接镁块

  解析:选A。A.水中的钢闸门连接电源的负极,即使用了外加电流。B.金属护栏表面涂漆,是一种使用外加涂层而使金属隔绝空气和水分的保护方法。C.汽车底盘喷涂高分子膜,也是一种使用外加涂层而使金属隔绝空气和水分的保护方法。D.地下钢管连接镁块,是牺牲阳极的阴极保护法。

  9.下列关于铁制品腐蚀或保护措施的说法中不正确的有(  )

  A.在如图所示环境中,铁被腐蚀速率:Ⅰ>Ⅲ>Ⅱ

  

  B.军事演习期间给坦克的履带上刷上油漆以防止生锈

  C.海轮的外壳上常焊有锌块,且定期更新

  D.将不锈钢制成刀具和餐具,有的刀具还进行烤蓝处理

  解析:选B。A项Ⅰ中铁作原电池负极,腐蚀速率加快,Ⅱ中铁作原电池正极,被保护,腐蚀速率减慢,所以铁被腐蚀速率:Ⅰ>Ⅲ>Ⅱ,正确;B项军事演习期间给坦克的履带上刷上油漆,油漆会很快脱落起不到保护作用,错误;C项锌作负极保护海轮,正确;D项保护措施正确。

  10.某研究性学习小组对铁生锈进行研究。

(1)甲同学设计了A、B、C实验(如图),探究铁生锈的条件。经过较长时间后,甲同