2019-2020学年鲁科版选修6 主题2 课题1 研究物质性质的基本方法 作业
2019-2020学年鲁科版选修6 主题2 课题1 研究物质性质的基本方法 作业第3页

  发生取代反应。

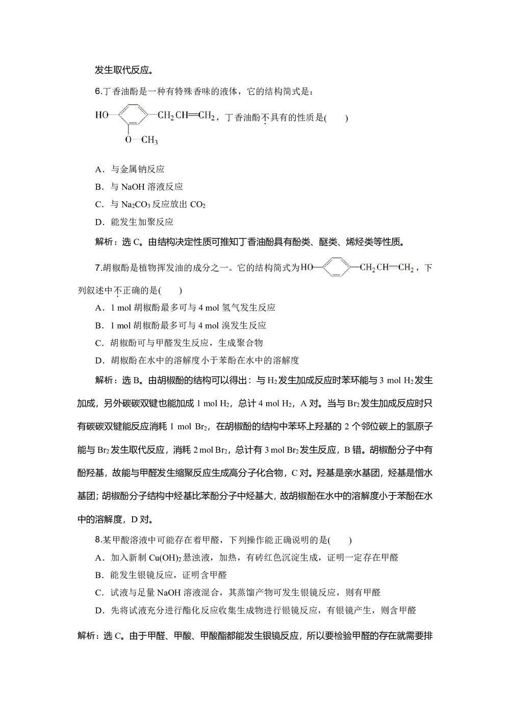
  丁香油酚是一种有特殊香味的液体,它的结构简式是:

  ,丁香油酚不具有的性质是(  )

  A.与金属钠反应

  B.与NaOH溶液反应

  C.与Na2CO3反应放出CO2

  D.能发生加聚反应

  解析:选C。由结构决定性质可推知丁香油酚具有酚类、醚类、烯烃类等性质。

  胡椒酚是植物挥发油的成分之一。它的结构简式为,下列叙述中不正确的是(  )

  A.1 mol胡椒酚最多可与4 mol氢气发生反应

  B.1 mol胡椒酚最多可与4 mol溴发生反应

  C.胡椒酚可与甲醛发生反应,生成聚合物

  D.胡椒酚在水中的溶解度小于苯酚在水中的溶解度

  解析:选B。由胡椒酚的结构可以得出:与H2发生加成反应时苯环能与3 mol H2发生加成,另外碳碳双键也能加成1 mol H2,总计4 mol H2,A对。当与Br2发生加成反应时只有碳碳双键能反应消耗1 mol Br2,在胡椒酚的结构中苯环上羟基的2个邻位碳上的氢原子能与Br2发生取代反应,消耗2 mol Br2,总计有3 mol Br2发生反应,B错。胡椒酚分子中有酚羟基,故能与甲醛发生缩聚反应生成高分子化合物,C对。羟基是亲水基团,烃基是憎水基团;胡椒酚分子结构中烃基比苯酚分子中烃基大,故胡椒酚在水中的溶解度小于苯酚在水中的溶解度,D对。

  某甲酸溶液中可能存在着甲醛,下列操作能正确说明的是(  )

  A.加入新制Cu(OH)2悬浊液,加热,有砖红色沉淀生成,证明一定存在甲醛

  B.能发生银镜反应,证明含甲醛

  C.试液与足量NaOH溶液混合,其蒸馏产物可发生银镜反应,则有甲醛

  D.先将试液充分进行酯化反应收集生成物进行银镜反应,有银镜产生,则含甲醛

解析:选C。由于甲醛、甲酸、甲酸酯都能发生银镜反应,所以要检验甲醛的存在就需要排除甲酸的干扰,与足量NaOH溶液混合后,HCOOH被中和,生成钠盐HCOONa,