2018-2019学年苏教版必修2 第四章第三节基因控制蛋白质的合成 作业
2018-2019学年苏教版必修2 第四章第三节基因控制蛋白质的合成 作业第2页

C.有多少种密码子,就有多少种反密码子与之对应

D.该过程有水产生

解析:选D。本题考查翻译过程。该图的产物一定是蛋白质类化合物,除了酶和激素之外还有结构蛋白等;蛋白质合成的过程中,遗传信息由DNA传递给mRNA,再传递给蛋白质,因此提供遗传信息的有DNA和mRNA。生物的遗传密码子有43=64种,控制合成氨基酸的有61种,因此tRNA(其上与密码子配对的三个相连碱基就是反密码子)就只有61种。翻译从生化的角度讲是脱水缩合反应,有水的生成。

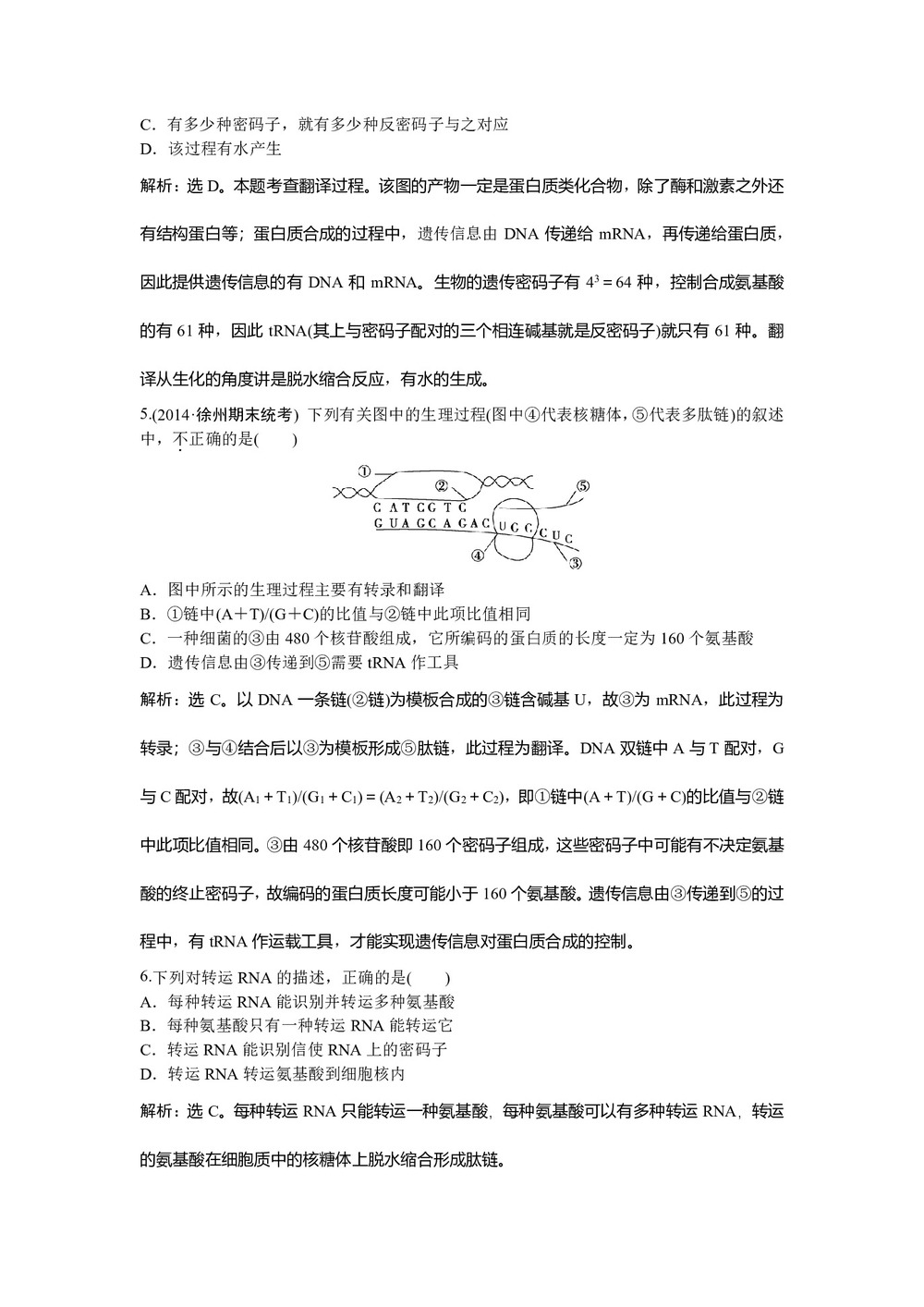
(2014·徐州期末统考) 下列有关图中的生理过程(图中④代表核糖体,⑤代表多肽链)的叙述中,不正确的是(  )

A.图中所示的生理过程主要有转录和翻译

B.①链中(A+T)/(G+C)的比值与②链中此项比值相同

C.一种细菌的③由480个核苷酸组成,它所编码的蛋白质的长度一定为160个氨基酸

D.遗传信息由③传递到⑤需要tRNA作工具

解析:选C。以DNA一条链(②链)为模板合成的③链含碱基U,故③为mRNA,此过程为转录;③与④结合后以③为模板形成⑤肽链,此过程为翻译。DNA双链中A与T配对,G与C配对,故(A1+T1)/(G1+C1)=(A2+T2)/(G2+C2),即①链中(A+T)/(G+C)的比值与②链中此项比值相同。③由480个核苷酸即160个密码子组成,这些密码子中可能有不决定氨基酸的终止密码子,故编码的蛋白质长度可能小于160个氨基酸。遗传信息由③传递到⑤的过程中,有tRNA作运载工具,才能实现遗传信息对蛋白质合成的控制。

下列对转运RNA的描述,正确的是(  )

A.每种转运RNA能识别并转运多种氨基酸

B.每种氨基酸只有一种转运RNA能转运它

C.转运RNA能识别信使RNA上的密码子

D.转运RNA转运氨基酸到细胞核内

解析:选C。每种转运RNA只能转运一种氨基酸,每种氨基酸可以有多种转运RNA,转运的氨基酸在细胞质中的核糖体上脱水缩合形成肽链。