2019-2020学年岳麓版必修2 第20课 对外开放格局的形成 作业
2019-2020学年岳麓版必修2 第20课 对外开放格局的形成 作业第3页

  的积极影响,只有D项是面临的挑战。]

  [等级过关练]

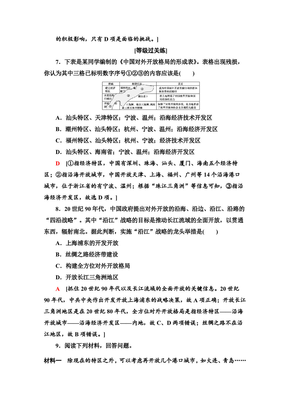
  7.下表是某同学编制的《中国对外开放格局的形成表》。表格出现残损,你认为其中三格已标明数字序号①②③的内容应该是(  )

  

  A.汕头特区、天津特区;宁波、温州;沿海经济技术开发区

  B.潮州特区、汕头特区;杭州、宁波、温州;沿海经济开发区

  C.福州特区、汕头特区;杭州、宁波;经济技术开发区

  D.汕头特区、海南省;宁波、温州;沿海经济开发区

  D [①指经济特区,中国有深圳、珠海、汕头、厦门、海南五个经济特区;②指沿海开放城市,中国开放天津、上海、福州、广州等14个沿海港口城市,位于浙江省的有宁波、温州;根据"珠江三角洲"等信息可知,③指沿海经济开发区,故选D项。]

  8.20世纪90年代,中国政府提出对外开放的沿海、沿边、沿江、沿路的"四沿战略"。其中"沿江"战略的目标是推动长江流域的全面开放,以贯通东西,辐射南北。据此判断,实施"沿江"战略的龙头举措是(  )

  A.上海浦东的开发开放

  B.丝绸之路经济带建设

  C.构建全方位对外开放格局

  D.开放长江三角洲地区

  A [抓住20世纪90年代以及长江流域的全面开放的关键信息。20世纪90年代,中共中央作出开发开放上海浦东的战略决策,故A项正确;开放长江三角洲地区是在20世纪80年代,全方位对外开放格局是指经济特区--沿海开放城市--沿海经济开发区--内地,故C、D两项错误;丝绸之路不在沿江地区,故B项错误。]

  9.阅读下列材料,回答问题。

材料一 除现在的特区之外,可以考虑再开放几个港口城市,如大连、青岛......我们还要开发海南岛,如果能够把海南岛的经济迅速发展起来,那就