2019-2020学年苏教版必修二 专题4 第2单元 化学是社会可持续发展的基础 学案
2019-2020学年苏教版必修二  专题4 第2单元 化学是社会可持续发展的基础 学案第1页

第二单元 化学是社会可持续发展的基础

  目标与素养:1.了解化学和其他学科之间的密切关系以及对工农业、国防、科技的巨大贡献。(科学态度与社会责任)2.认识人类活动包括化学药品的制造和应用可能对环境带来的负面影响,知道解决环境问题的方法。(科学态度与社会责任)

  

  一、现代科学技术的发展离不开化学

  1.化学与人类的密切关系

  (1)化学与人们的生活有着紧密的联系。

  (2)化学与信息、生命、材料、环境、能源、地球、空间和核科学等新兴学科有紧密的联系。

  (3)化学合成和分离技术为其他技术的发明提供了不可或缺的物质基础。

  2.化学促进了现代科学技术的发展

  化学科学的发展将帮助人们解决工农业生产中的许多技术问题,提供所需要的具有特定性能的材料,开发高效的洁净能源。

  (1)解决工农业生产中的技术问题

  如:制作印刷电路板的反应原理为2FeCl3+Cu===2FeCl2+CuCl2。

  (2)创造和合成具有特定性能的材料

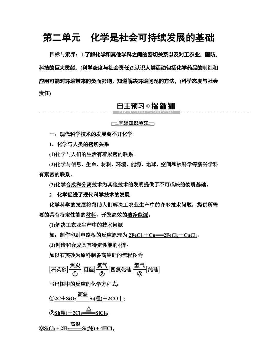
  如以石英砂为原料制备高纯硅的流程图为

  焦炭①氯气②氢气③

  写出图中的反应的化学方程式:

  ①2C+SiO2\s\up10(高温(高温)Si(粗)+2CO↑;

  ②Si(粗)+2Cl2\s\up10(△(△)SiCl4;

③SiCl4+2H2\s\up10(高温(高温)Si(纯)+4HCl。