习题课2 动能定理和机械能守恒定律
(教师用书独具)
[学习目标] 1.进一步理解动能定理及其应用.2.深刻理解机械能守恒定律,会利用机械能守恒定律处理多过程问题.
动能定理的理解 1.动能定理公式中体现的三个关系
(1)数量关系:即合外力所做的功与物体动能的变化具有等量代换关系.可以通过计算物体动能的变化,求合力的功,进而求得某一力的功.
(2)单位关系:等式两侧物理量的国际单位都是焦耳.
(3)因果关系:合外力的功是物体动能变化的原因.
2.动能定理叙述中外力的含意:定理中所说的"外力"既可以是重力、弹力、摩擦力,也可以是电场力、磁场力或其他力.
3.应用动能定理的注意事项:
(1)动能定理中的位移和速度必须是相对于同一个参考系的,一般以地面或相对地面静止的物体为参考系.
(2)应用动能定理时,必须明确各力做功的正、负.
(3)应用动能定理解题,关键是对研究对象进行准确的受力分析及运动过程分析,并画出物体运动过程的草图,借助草图理解物理过程和各量关系.
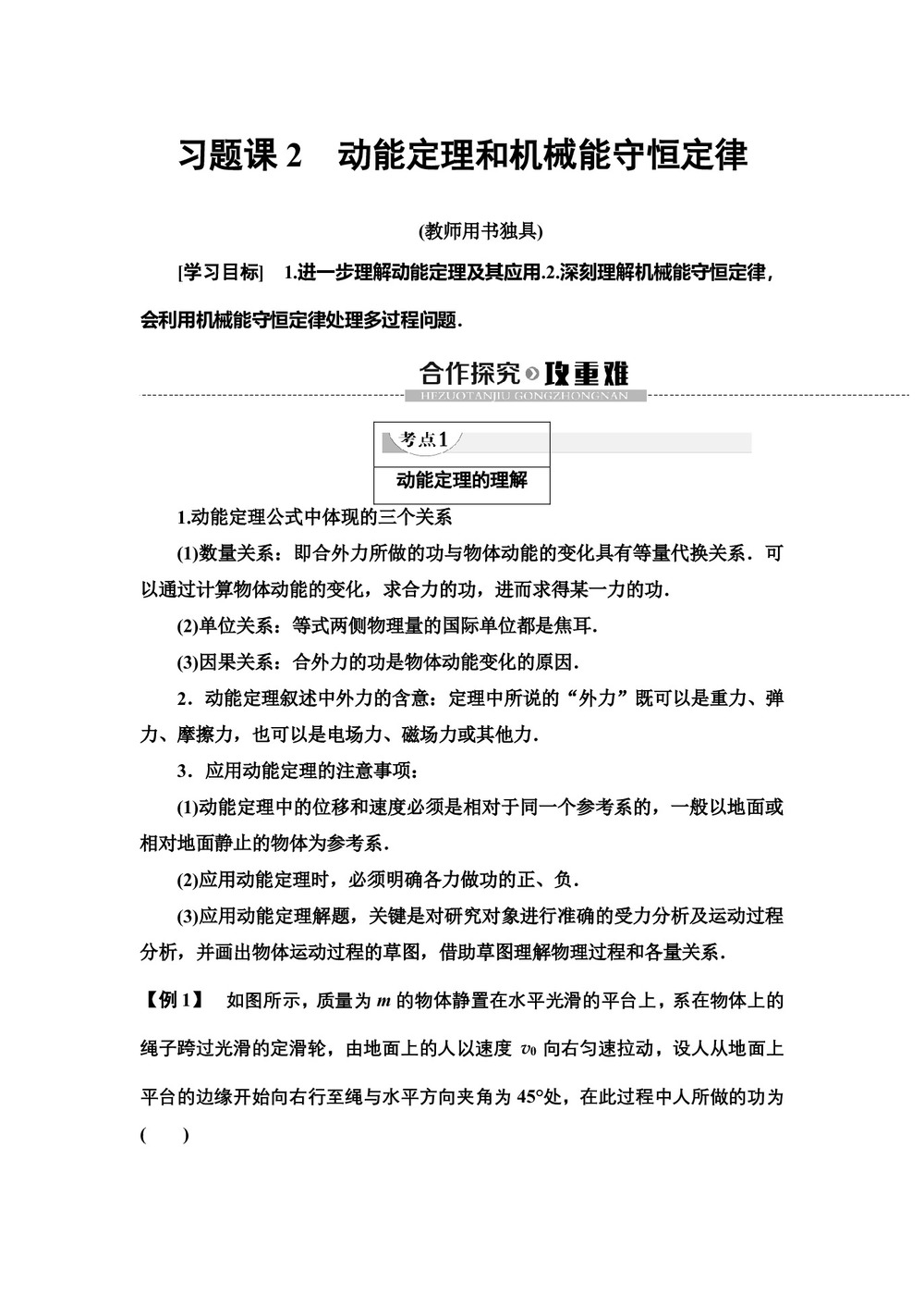
【例1】 如图所示,质量为m的物体静置在水平光滑的平台上,系在物体上的绳子跨过光滑的定滑轮,由地面上的人以速度v0向右匀速拉动,设人从地面上平台的边缘开始向右行至绳与水平方向夹角为45°处,在此过程中人所做的功为( )
