3.1.4 概率的加法公式
学习目标 1.理解互斥事件与对立事件的区别与联系.2.会用互斥事件的概率加法公式求概率.3.会用对立事件的概率公式求概率.
知识点一 事件的运算
思考 一粒骰子掷一次,记事件C={出现的点数为偶数},事件D={出现的点数小于3},当事件C,D都发生时,掷出的点数是多少?事件C,D至少有一个发生时呢?
答案 事件C,D都发生,即掷出的点数为偶数且小于3,故此时掷出的点数为2.事件C,D至少有一个发生,掷出的点数可以是1,2,4,6.
梳理 事件的并
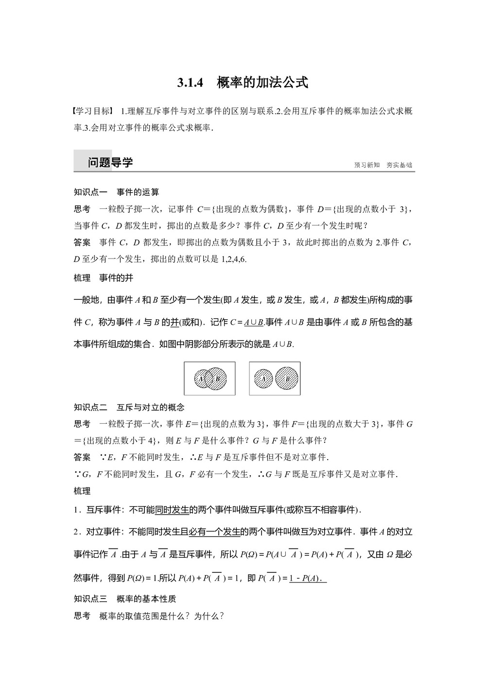
一般地,由事件A和B至少有一个发生(即A发生,或B发生,或A,B都发生)所构成的事件C,称为事件A与B的并(或和).记作C=A∪B.事件A∪B是由事件A或B所包含的基本事件所组成的集合.如图中阴影部分所表示的就是A∪B.
知识点二 互斥与对立的概念
思考 一粒骰子掷一次,事件E={出现的点数为3},事件F={出现的点数大于3},事件G={出现的点数小于4},则E与F是什么事件?G与F是什么事件?
答案 ∵E,F不能同时发生,∴E与F是互斥事件但不是对立事件.
∵G,F不能同时发生,且G,F必有一个发生,∴G与F既是互斥事件又是对立事件.
梳理
1.互斥事件:不可能同时发生的两个事件叫做互斥事件(或称互不相容事件).
2.对立事件:不能同时发生且必有一个发生的两个事件叫做互为对立事件.事件A的对立事件记作.由于A与是互斥事件,所以P(Ω)=P(A∪)=P(A)+P(),又由Ω是必然事件,得到P(Ω)=1.所以P(A)+P()=1,即P()=1-P(A).
知识点三 概率的基本性质
思考 概率的取值范围是什么?为什么?
