2019-2020学年 苏教版 必修3 生态系统中的能量流动 学案
2019-2020学年 苏教版 必修3 生态系统中的能量流动 学案第1页

   第1课时 生态系统中的能量流动

学 习 目 标 核 心 素 养 1.分析生态系统中的能量在生物群落中单向流动并逐级递减的规律。

2.解释生态金字塔表示的食物网各营养级之间在个体数量、生物量和能量方面的关系。

3.阐明某些有害物质会通过食物链不断地富集的现象。 1.使用示意图等方式表示和说明生态系统中能量流动的过程和特征,并对相关的生态学实践做出合理的分析和判断。(生命观念、科学思维、社会责任)

2.能按照科学探究的要求,调查或探讨一个校园、公园、农田、森林、湿地或池塘生态系统中的能量流动。

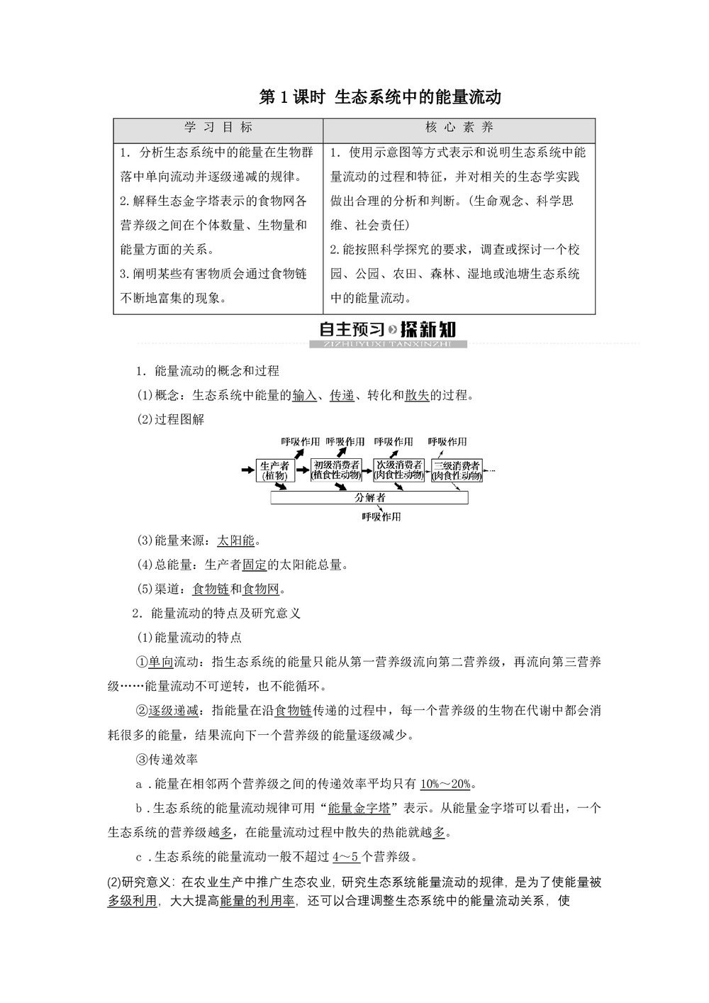
1.能量流动的概念和过程

(1)概念:生态系统中能量的输入、传递、转化和散失的过程。

(2)过程图解

(3)能量来源:太阳能。

(4)总能量:生产者固定的太阳能总量。

(5)渠道:食物链和食物网。

  2.能量流动的特点及研究意义

(1)能量流动的特点

①单向流动:指生态系统的能量只能从第一营养级流向第二营养级,再流向第三营养级......能量流动不可逆转,也不能循环。

②逐级递减:指能量在沿食物链传递的过程中,每一个营养级的生物在代谢中都会消耗很多的能量,结果流向下一个营养级的能量逐级减少。

③传递效率

a .能量在相邻两个营养级之间的传递效率平均只有10%~20%。

b .生态系统的能量流动规律可用"能量金字塔"表示。从能量金字塔可以看出,一个生态系统的营养级越多,在能量流动过程中散失的热能就越多。

c .生态系统的能量流动一般不超过4~5个营养级。

(2)研究意义:在农业生产中推广生态农业,研究生态系统能量流动的规律,是为了使能量被多级利用,大大提高能量的利用率,还可以合理调整生态系统中的能量流动关系,使