2019-2020学年苏教版必修二 专题3 第3单元 人工合成有机化合物 学案
2019-2020学年苏教版必修二  专题3 第3单元 人工合成有机化合物 学案第1页

第三单元 人工合成有机化合物

  目标与素养:1.通过乙酸乙酯的合成路线的分析,学会简单有机物合成的路线和方法。(证据推理与模型认知)2.知道有机合成过程中反应的反应类型及其判断。(宏观辨识与微观探析)3.知道常见的有机高分子化合物和三大合成材料。(宏观辨识与微观探析)4.了解高分子材料在生产生活中的独特功能及有机合成的发展方向。(科学态度与社会责任)

  

  一、简单有机物的合成

  1.以乙烯为原料合成乙酸乙酯

  (1)常规合成路线

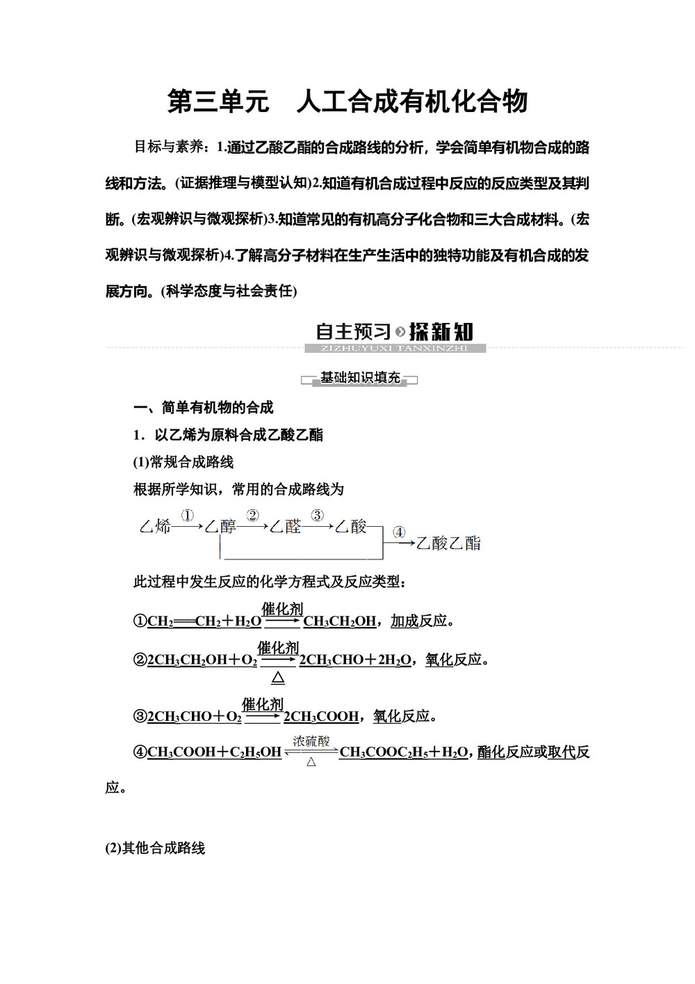
  根据所学知识,常用的合成路线为

  

  此过程中发生反应的化学方程式及反应类型:

  ①CH2===CH2+H2O\s\up10(催化剂(催化剂)CH3CH2OH,加成反应。

  ②2CH3CH2OH+O2催化剂△2CH3CHO+2H2O,氧化反应。

  ③2CH3CHO+O2\s\up10(催化剂(催化剂)2CH3COOH,氧化反应。

  ④CH3COOH+C2H5OHCH3COOC2H5+H2O,酯化反应或取代反应。

  

(2)其他合成路线