2019-2020学年鲁科版选修3-2 第4章第2节变压器 作业
2019-2020学年鲁科版选修3-2 第4章第2节变压器 作业第1页

  第4章第2节变压器

  [随堂检测] [学生用书P53]

  1.(多选)关于变压器的构造和工作原理,以下说法正确的是 (  )

  A.原、副线圈缠绕在一个闭合铁芯上,是为了减少磁场能的损失,有效地传送电能

  B.铁芯不用整块金属做成,是为了防止原、副线圈短路,造在危险

  C.变压器不改变交流电的频率,只改变电压大小

  D.当原线圈接入大小不断变化的直流电时,副线圈也有电压输出

  解析:选ACD.闭合铁芯的导磁能力比真空或空气强得多,当原、副线圈绕在同一闭合铁芯上时,原线圈产生的磁场几乎全部沿铁芯通过副线圈,漏到空气中的磁场很少,因此可以有效地将原线圈中的电能传递到副线圈中,故选项A正确;若用整块金属做铁芯,当通过它的磁通量发生变化时,就会在铁芯中产生感应电流,导致铁芯发热,烧坏变压器,同时大大降低了电能的传输效率,故选项B错误;对于正弦交流电,铁芯中磁通量的变化率等于原线圈中交变电流的变化率,在副线圈中,感应电动势正比于磁通量的变化率,因此感应电动势随着磁通量变化率的变化而变化,所以副线圈输出交流电的频率等于输入交流电的频率,所以选项C正确;由法拉第电磁感应定律知道,只要输入原线圈的电流发生变化,穿过副线圈的磁通量就发生变化,在副线圈中就有感应电动势产生,故选项D正确.

  2.一电器中的变压器可视为理想变压器,它将220 V交变电流改变为110 V.已知变压器原线圈匝数为800,则副线圈匝数为(  )

  A.200   B.400

  C.1 600 D.3 200

  解析:选B.根据理想变压器原副线圈电压与匝数的关系=,得n2===400,选项B正确.

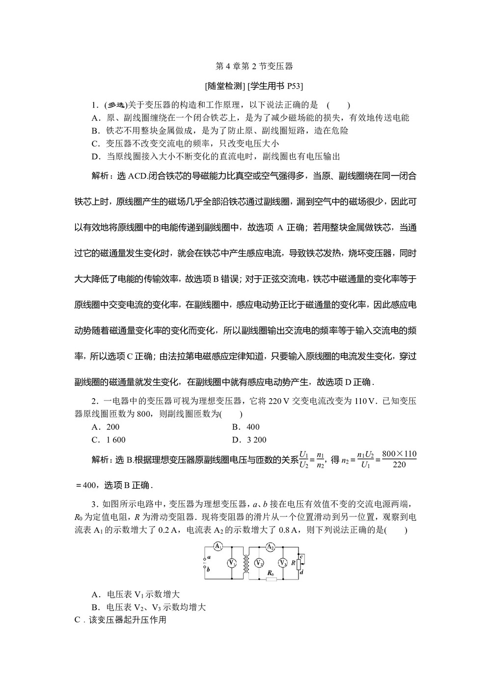
  3.如图所示电路中,变压器为理想变压器,a、b接在电压有效值不变的交流电源两端,R0为定值电阻,R为滑动变阻器.现将变阻器的滑片从一个位置滑动到另一位置,观察到电流表A1的示数增大了0.2 A,电流表A2的示数增大了0.8 A,则下列说法正确的是(  )

  

  A.电压表V1示数增大

  B.电压表V2、V3示数均增大

C.该变压器起升压作用