2019-2020学年教科版选修3-5 第一章 第3节 课时2 反冲现象与火箭的发射 作业
2019-2020学年教科版选修3-5 第一章 第3节 课时2 反冲现象与火箭的发射 作业第1页

第一章 第3节 课时2 反冲现象与火箭的发射

[A组 素养达标]

1.关于反冲运动的说法中,正确的是(  )

A.抛出物m1的质量要小于剩下的m2的质量才能反冲

B.若抛出物m1的质量大于剩下的m2的质量,则m2所受的力大于m1所受的力

C.反冲运动中,牛顿第三定律适用,但牛顿第二定律不适用

D.抛出部分和剩余部分都适用于牛顿第二定律

解析:由于系统的一部分向某一方向运动,而使另一部分向相反方向运动,这种现象叫反冲运动.定义中并没有确定两部分物体之间的质量关系,故选项A错误.在反冲运动中,两部分之间的作用力是一对作用力与反作用力,由牛顿第三定律可知,它们大小相等,方向相反,故选项B错误.在反冲运动中一部分受到的另一部分的作用力产生了该部分的加速度,使该部分的速度逐渐增大,在此过程中对每一部分牛顿第二定律都成立,故选项C错误,D正确.

答案:D

2.(多选)采取下列哪些措施有利于增加火箭的飞行速度(  )

A.使喷出的气体速度更大

B.使喷出的气体温度更高

C.使喷出的气体质量更大

D.使喷出的气体密度更小

解析:设原来的总质量为M,喷出的气体质量为m,喷出的气体速度为v,剩余的质量(M-m)的速度为v′,由动量守恒定律得(M-m)v′=mv,则v′=,因此m越大,v′越大;v越大,v′越大.故A、C正确.

答案:AC

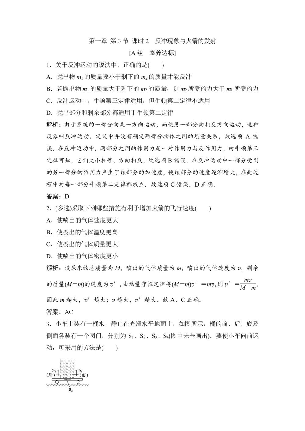
3.小车上装有一桶水,静止在光滑水平地面上,如图所示,桶的前、后、底及侧面各装有一个阀门,分别为S1、S2、S3、S4(图中未全画出).要使小车向前运动,可采用的方法是(  )